Introduction
Sugar is everywhere in our diets today, and it’s time we talk about the serious health concerns that come with it. As we navigate a world overflowing with sugary treats, it’s crucial to understand how sugar affects us both biologically and psychologically. This article explores the compelling reasons why sugar can be a significant threat to our health, from its connection to chronic diseases to its addictive nature.
It’s a wake-up call for all of us to examine our own consumption habits. What hidden dangers lie behind that sweet taste? And more importantly, how can we take charge of our health in a world saturated with sugar?
Let's embark on this journey together, reclaiming our well-being one step at a time.
Explore the Biological Impact of Sugar on the Body
There are many reasons to consider why sugar is bad for you, especially in its added forms, as it poses a significant challenge to our health. When we consume sweeteners, they swiftly enter our bloodstream, causing our blood glucose levels to spike. This reaction prompts our pancreas to release insulin, a vital hormone that helps our cells absorb glucose. But here’s the catch: overindulging in sweeteners can lead to insulin resistance. This means our cells become less responsive to insulin, resulting in higher blood glucose levels and an increased risk of type 2 diabetes.
Imagine the toll this takes on our bodies. Chronic inflammation, often linked to high sweetener intake, can pave the way for serious health issues, including heart disease and metabolic syndrome. Research shows that diets heavy in carbohydrates can lead to fatty liver disease, as our liver converts excess carbohydrates into fat. This fat accumulation can disrupt liver function and lead to even more metabolic complications. Understanding these biological effects is crucial. It empowers us to take control of our glucose consumption, paving the way for long-term well-being.
The journey to better health starts with awareness. By understanding why sugar is bad for you, we can make informed choices that lead to transformation. Let’s embrace the power of knowledge and take steps towards a healthier future. Together, we can conquer these challenges and achieve our health and fitness goals!

Examine Sugar's Role in Cravings and Behavioral Addictions
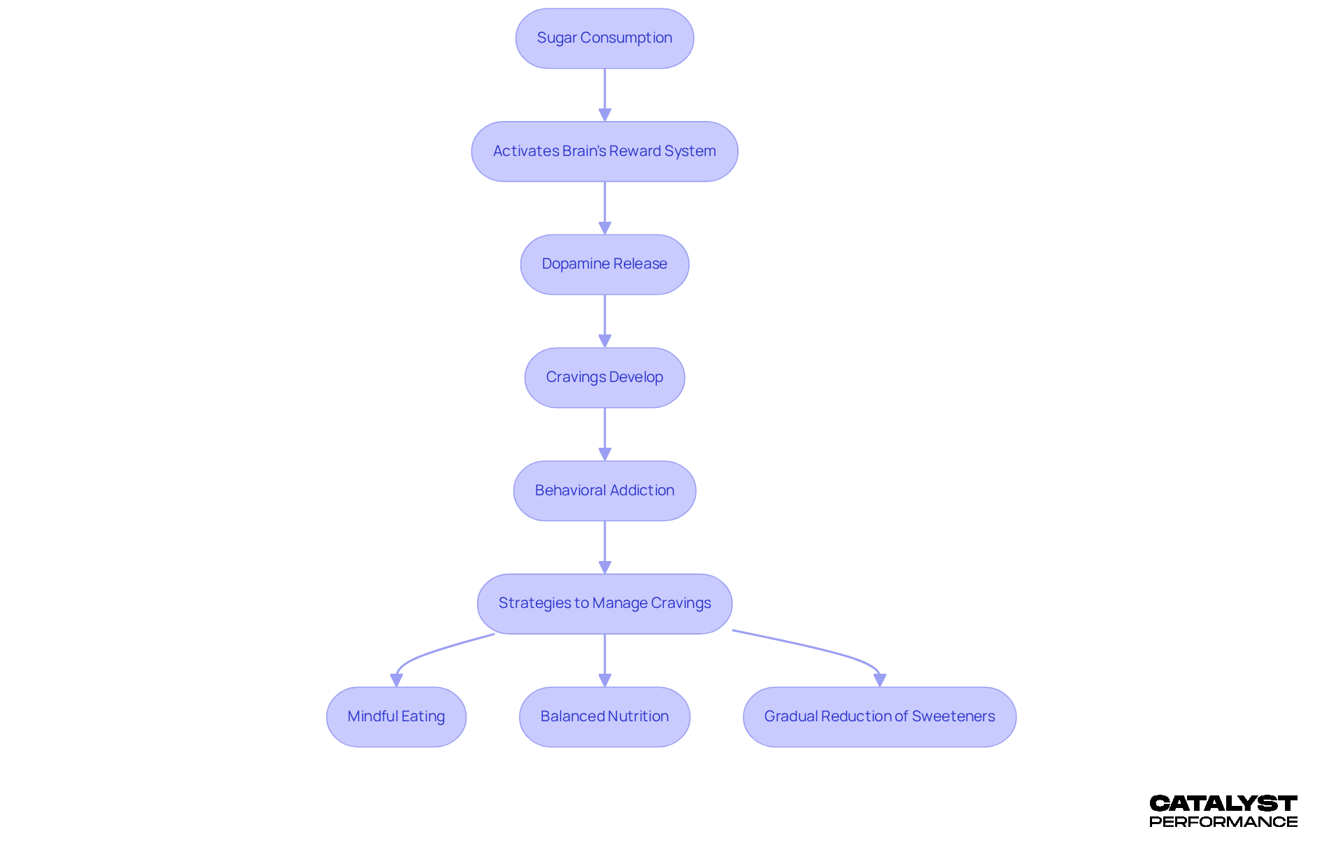
Sugar activates the brain's reward system, triggering the release of dopamine, a neurotransmitter closely linked to pleasure and reward. This biochemical reaction can create a cycle of cravings, pushing individuals to seek out sweet foods to relive those delightful sensations. Over time, this pattern can morph into a behavioral addiction, where the urge to consume sweeteners becomes overwhelming, raising the question of why is sugar bad for you, even when one knows the health risks involved.
Research indicates that sugar can be as habit-forming as some illegal drugs. Studies show that the brain's response to sugar can lead to increased tolerance and withdrawal symptoms that may linger from a few days to a few weeks. This insight is crucial for anyone looking to cut back on sweeteners. It highlights the importance of adopting strategies to manage cravings and break free from the cycle of addiction. Techniques like mindful eating, balanced nutrition, and gradually reducing sweetener intake can empower individuals to take control of their dietary choices.
Consider this: Americans consume over 300% of the recommended daily limit for added sugars. This staggering statistic underscores the seriousness of the issue, including why is sugar bad for you and its potential consequences for health, such as obesity and diabetes. But there's hope! By recognizing the problem and taking proactive steps, you can transform your relationship with food and reclaim your health. You have the power to make lasting changes and achieve your wellness goals!

Assess Long-Term Health Risks Linked to High Sugar Consumption
The long-term health risks tied to high sweetener intake are not just concerning; they’re a call to action. Excessive consumption of sweeteners leads to concerns about why sugar is bad for you, as it is linked to obesity, a significant risk factor for chronic illnesses like type 2 diabetes, heart disease, and certain cancers. Studies reveal that individuals consuming large amounts of added sweeteners are at a greater risk of developing insulin resistance, leading to metabolic syndrome - a cluster of conditions that heightens the chances of cardiovascular problems and strokes.
Consider this: adults who derive 25% or more of their energy from added sweeteners face nearly three times the risk of dying from cardiovascular issues compared to those whose intake is below 10%. This stark reality emphasizes the urgent need for dietary awareness and change. Additionally, diets high in sweetness can contribute to dental problems, such as cavities and gum disease, due to the way sweetness interacts with oral bacteria.
Moreover, persistent inflammation from high glucose consumption raises concerns about why sugar is bad for you, as it can lead to serious conditions like fatty liver disease and elevated triglyceride levels, further jeopardizing health. Case studies have shown that early exposure to high glucose levels is associated with long-term cardiovascular risks, underscoring the importance of making informed dietary choices. The American Heart Association recommends limiting added sweeteners to less than 10% of total daily calories to support cardiovascular health. Understanding these long-term consequences is vital for anyone looking to make empowered dietary choices that foster longevity and overall well-being.

Investigate Societal Influences on Sugar Consumption Patterns
Societal influences play a pivotal role in shaping our consumption patterns of sweeteners, often driven by the marketing strategies of food and beverage companies. These companies promote sugary products as not just tasty, but desirable, leading to a surge in consumption among children and adolescents. Advertisements cleverly link sweetened foods with happiness and social acceptance, creating a cultural norm that encourages high sweetener consumption.
But this isn’t just about marketing; it’s about accessibility and affordability. In many communities, processed foods loaded with sugar are often easier to find and cheaper than fresh fruits and vegetables. This stark reality can trap individuals in a cycle of unhealthy eating, making it tough to choose better options.
Public health experts are calling for a shift. They emphasize the need for campaigns that not only aim to reduce sugar consumption but also tackle these societal factors head-on. Imagine a world where healthier choices are not just available but celebrated! Effective strategies should promote these choices and create environments that nurture better dietary habits. Understanding these influences is essential for individuals and communities striving for healthier lifestyles. It’s about creating a food environment that supports well-being and empowers everyone to take charge of their health journey.

Conclusion
The detrimental effects of sugar on health are not just a personal concern; they represent a challenge we all face together. High sugar consumption leads to immediate spikes in blood glucose levels and contributes to long-term health issues like insulin resistance, chronic inflammation, and an increased risk of serious conditions such as type 2 diabetes and heart disease. By recognizing these biological impacts, we empower ourselves to make informed dietary choices that promote our overall well-being.
Consider the connection between sugar and cravings. Sugar can trigger behavioral addictions similar to substance dependency, creating a cycle of craving and consumption that many struggle to break. This cycle is intensified by societal influences, including aggressive marketing tactics that normalize high sugar intake, especially among vulnerable populations like children. The alarming statistics surrounding sugar consumption highlight the urgent need for awareness and proactive measures to combat these trends.
Ultimately, understanding the negative effects of sugar on health is a collective responsibility. By advocating for healthier dietary environments and making conscious choices, we can foster a culture that prioritizes well-being over convenience. Embracing this knowledge and taking action can pave the way for a healthier future, reducing the prevalence of sugar-related health issues and promoting a more vibrant society. Together, we can transform our relationship with food and inspire a movement towards lasting health and vitality.
Frequently Asked Questions
Why is sugar considered bad for health?
Sugar, especially in its added forms, can cause blood glucose levels to spike, leading to insulin resistance, chronic inflammation, and an increased risk of serious health issues such as type 2 diabetes, heart disease, and metabolic syndrome.
What happens to the body when we consume sugar?
When sugar is consumed, it quickly enters the bloodstream, causing a spike in blood glucose levels. This triggers the pancreas to release insulin, which helps cells absorb glucose. However, overconsumption can lead to insulin resistance.
What is insulin resistance and how is it related to sugar consumption?
Insulin resistance occurs when cells become less responsive to insulin, resulting in higher blood glucose levels. This condition is often linked to excessive sugar intake.
How does high sugar intake contribute to chronic inflammation?
Chronic inflammation is associated with high sweetener intake, which can lead to various serious health issues, including heart disease and metabolic syndrome.
What impact does a diet high in carbohydrates have on the liver?
Diets that are heavy in carbohydrates can lead to fatty liver disease, as the liver converts excess carbohydrates into fat, disrupting liver function and leading to further metabolic complications.
Why is it important to understand the biological effects of sugar?
Understanding the biological effects of sugar empowers individuals to control their glucose consumption, which is essential for achieving long-term health and well-being.
How can awareness of sugar's effects lead to better health choices?
By being aware of why sugar is harmful, individuals can make informed dietary choices that promote health and help them achieve their fitness goals.
List of Sources
- Explore the Biological Impact of Sugar on the Body
- Study Suggests Cutting Sugar Before Age 2 Could Lower Heart Disease Risk (https://usnews.com/news/health-news/articles/2026-02-24/study-suggests-cutting-sugar-before-age-2-could-lower-heart-disease-risk)
- Sweet Nothings: The Truth About Sugar and Diabetes (https://healthcare.utah.edu/healthfeed/2023/11/sweet-nothings-truth-about-sugar-and-diabetes)
- The sweet danger of sugar - Harvard Health (https://health.harvard.edu/diabetes-and-metabolic-health/the-sweet-danger-of-sugar)
- A review of recent evidence relating to sugars, insulin resistance and diabetes - PMC (https://pmc.ncbi.nlm.nih.gov/articles/PMC5174139)
- Added Sugars Drive Insulin Resistance, Hyperinsulinemia, Hypertension, Type 2 Diabetes and Coronary Heart Disease - PMC (https://pmc.ncbi.nlm.nih.gov/articles/PMC9762218)
- Examine Sugar's Role in Cravings and Behavioral Addictions
- Is sugar addictive? — Harvard Gazette (https://news.harvard.edu/gazette/story/2025/03/is-sugar-addictive)
- Sugar Addiction: Neural Mechanisms and Health Implications (https://onlinelibrary.wiley.com/doi/full/10.1002/brb3.70338)
- I gave up the booze but my new addiction is white and deadly (https://theaustralian.com.au/health/diet/the-addicted-brain-science-shows-sugars-hold-is-real/news-story/120e8ad1fded8ebc095eed7000be940b)
- Sugar Addiction (https://addictioncenter.com/behavioral-addictions/sugar-addiction)
- Sugar Addiction Statistics - Stats on Sugar Use & Addiction (2025) (https://addictionhelp.com/sugar/statistics)
- Assess Long-Term Health Risks Linked to High Sugar Consumption
- The Long-Term Effects of Excess Sugar Consumption in Early Childhood. (https://ukbiobank.ac.uk/projects/the-long-term-effects-of-excess-sugar-consumption-in-early-childhood)
- 2026 Dietary Guidance to Improve Cardiovascular Health: A Scientific Statement From the American Heart Association | Circulation (https://ahajournals.org/doi/10.1161/CIR.0000000000001435)
- Get the Facts: Added Sugars (https://cdc.gov/nutrition/php/data-research/added-sugars.html)
- Limiting Sugar In The First 1000 Days Of Life May Lower Heart Disease Risk In Adulthood, Finds New Study (https://ndtv.com/health/limiting-sugar-in-the-first-1000-days-of-life-may-lower-heart-disease-risk-in-adulthood-finds-new-study-11129836)
- Investigate Societal Influences on Sugar Consumption Patterns
- Social media is exposing teenagers to hundreds of junk food ads every week (https://abc.net.au/news/2025-05-24/social-media-junk-food-advertising-children-teenagers/105281004)
- Commentary: Brands need to stop advertising junk food to kids on social media (https://channelnewsasia.com/commentary/junk-food-children-nutrition-obesity-facebook-instagram-pol-662291)
- Weight-loss drugs, soft-drink tax curtail sugar consumption (https://reuters.com/business/healthcare-pharmaceuticals/weight-loss-drugs-soft-drink-tax-curtail-sugar-consumption-2026-02-05)
- Fast food, sugary drink ads on social media push unhealthy eating to kids, researchers say | CBC News (https://cbc.ca/news/health/food-marketing-social-children-teens-1.7369511)