Introduction
Mastering the art of squatting with weights can be a game-changer on your fitness journey. This powerful compound exercise not only strengthens your lower body but also boosts your mobility, stability, and overall functional fitness. Yet, many people face challenges with proper form and technique, which can lead to missed opportunities for progress and even injury. So, how can you ensure that your squats are effective, allowing you to reap all the rewards?
This guide is here to help you navigate the essential steps and variations of weighted squats. Imagine transforming your strength training routine into a safe and effective practice that empowers you to reach your goals. With the right knowledge and approach, you can elevate your fitness game and embrace the journey ahead with confidence.
Understand the Basics of Squatting
Before you dive into learning how to squat with weights, let’s take a moment to understand what this powerful exercise is all about and why it can be a game-changer for your . Squatting is more than just a movement; it’s a compound exercise that targets your quadriceps, hamstrings, glutes, and core. It mimics the natural act of sitting down and standing up, making it a functional exercise that boosts your and stability.
Key Benefits of Squatting:
- : Imagine building muscle mass in your lower body, which is essential for . Squats do just that, empowering you to lift heavier and move better.
- : Regular squatting can enhance your flexibility and joint mobility, especially in your hips and ankles. This means you’ll move with greater ease in your daily life.
- : Engaging your core during squats promotes better balance and stability, giving you the confidence to tackle any physical challenge.
- : As a compound exercise, squats can ramp up your calorie expenditure, supporting your weight management goals.
Muscles Worked:
- Quadriceps: These are your primary movers during the squat, driving the action.
- Hamstrings: They play a vital role in stabilizing your movement, ensuring you stay balanced.
- Glutes: Essential for hip extension and power, your glutes are your secret weapon in this exercise.
- Core Muscles: They help maintain correct posture and stability throughout the movement, keeping you strong and aligned.
Understanding these fundamentals equips you to and use them effectively. Embrace the journey, and remember, every squat brings you one step closer to your fitness goals!

Master Proper Squat Form and Technique
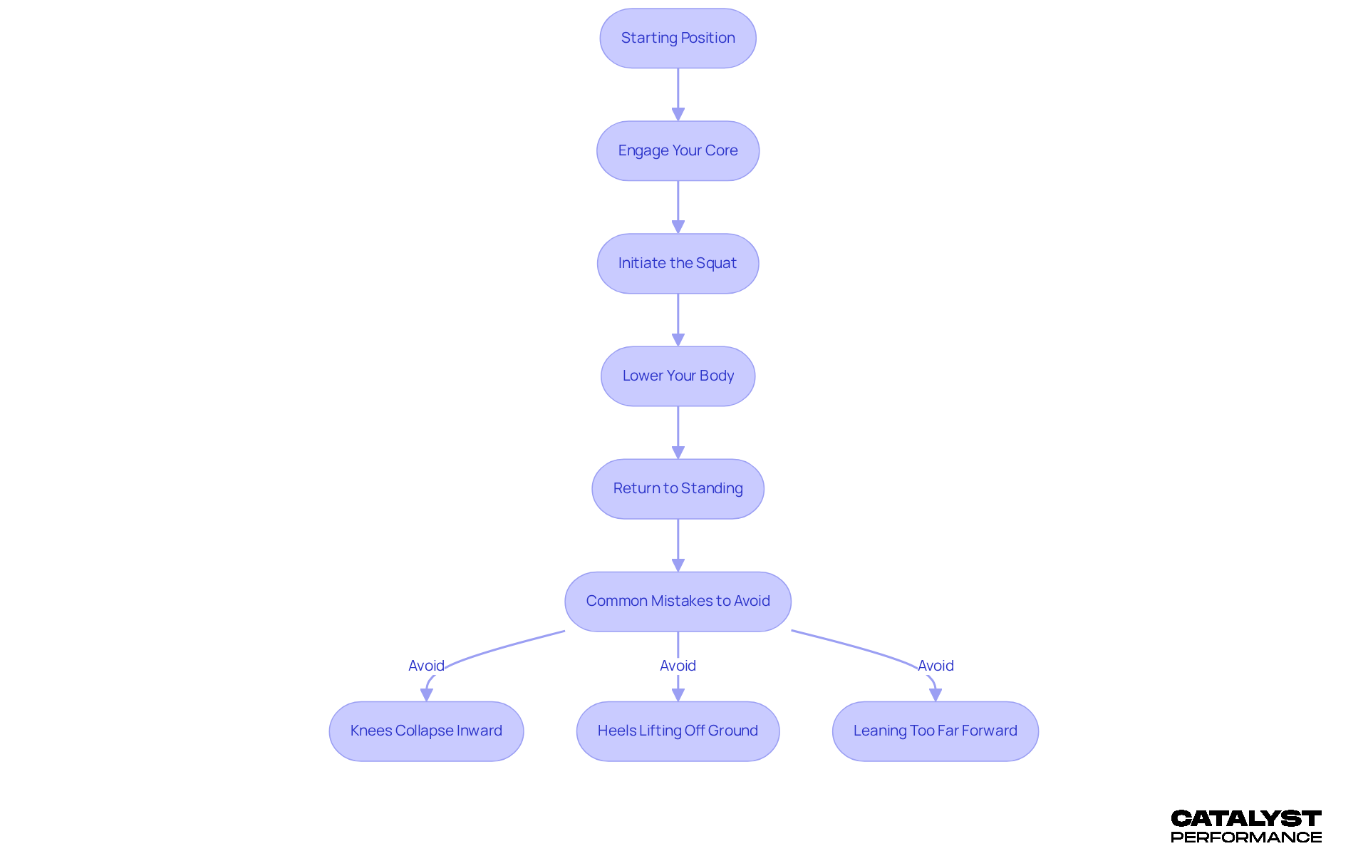
To perform a , follow these that can transform your :
- Starting Position: Stand tall with your feet shoulder-width apart, toes slightly pointed outward. Keep your chest upright and your shoulders back, ready to take on the challenge ahead.
- Engage Your Core: Tighten those abdominal muscles! This is your foundation, stabilizing your torso throughout the movement. It’s crucial for and protecting your body.
- Initiate the Squat: Imagine sitting in an invisible chair. Push your hips back and bend your knees, ensuring your weight stays on your heels. This is where the magic begins.
- Lower Your Body: Descend until your thighs are at least parallel to the ground or lower. Keep your knees aligned over your toes, avoiding any inward collapse. This alignment is vital to prevent strain and enhance your stability.
- : Press through your heels to rise back to the starting position, fully extending your hips and knees. Feel that strength!
- Don’t let your knees collapse inward. This can increase the risk of ACL injuries. Karly Mendez suggests guiding your knees to move naturally over your toes to maintain alignment.
- Avoid lifting your heels off the ground, which signals limited ankle mobility. If this happens, work on improving your ankle flexibility with targeted stretches.
- Steer clear of , as this can lead to spinal strain. Alan Beyer warns that rushing into heavy loads can create muscle imbalances and injuries.
Statistics show that incorrect form can lead to knee pain and lower back issues, making it essential to practice . To achieve the best results, aim to while learning how to squat with weights, gradually increasing repetitions and load to prevent injury. Start with bodyweight exercises to reinforce good habits and ensure safety. Experts emphasize the importance of proper nutrition and rest to enhance your . By addressing these common mistakes and following these steps, you can elevate your lifting game and significantly reduce the risk of injury.

Explore Weighted Squat Variations
Once you’ve nailed the basic squat form, it’s time to level up your training by incorporating weights and exploring various squat variations that can truly enhance your :
- : Imagine holding a dumbbell or kettlebell close to your chest. This classic strength-building exercise not only allows for heavier loads but also helps you feel empowered as you push your limits.
- Barbell Back Squat: Picture placing a barbell across your upper back. This variation encourages you to maintain an upright torso while engaging your core, making you feel strong and stable.
- : Now, hold that barbell at shoulder height. This variation emphasizes your quadriceps and challenges your core stability, pushing you to grow stronger with each rep.
- : Think of this as a unilateral exercise that targets each leg individually. It’s a fantastic way to improve your balance and strength, helping you feel more in control of your movements.
- Sumo Squat: With a wider stance, this variation focuses on your inner thighs and glutes, intensifying the workout and giving you that extra boost of confidence.
- Start with lighter weights to ensure you’re . Building a solid foundation involves understanding how to squat with weights.
- Gradually increase the weight as you become more comfortable with the movement. !
- Incorporate different variations into your routine to keep your workouts fresh and engaging. Variety is key to staying motivated and effective in your .

Incorporate Effective Warm-Up and Cool-Down Routines
To truly elevate your squat performance and recovery, embracing is key. This aligns perfectly with the inclusive philosophy of the , which is designed for everyone on their fitness journey.
Warm-Up Routine:
- : Start with leg swings, arm circles, and torso twists. These movements boost blood circulation and , preparing your body and joints for the squatting challenge ahead.
- Bodyweight Squats: Kick things off with 1-2 sets of 10-15 bodyweight squats. This simple yet powerful exercise demonstrates by activating the primary muscle groups, ensuring they’re ready to handle heavier loads.
- Lunges: Incorporate forward and lateral lunges to effectively engage your hip flexors and quadriceps. This not only promotes flexibility but also builds strength in your lower body, setting you up for success.
Cool-Down Routine:
- : Focus on your quadriceps, hamstrings, glutes, and hip flexors. Hold each stretch for 15-30 seconds to and relieve tightness, allowing your body to recover.
- : Grab a foam roller and work on your legs and back. This technique alleviates tension and aids recovery, helping your muscles function better.
- Deep Breathing: After your workout, take a moment for deep breathing exercises. This practice calms your body and mind, promoting relaxation and recovery.
By committing to these warm-up and cool-down routines, you’re not just enhancing your understanding of ; you’re also and speeding up recovery. This , offered by CATALYST PERFORMANCE, empowers you to take control of your health journey, no matter where you start.

Conclusion
Mastering the art of squatting with weights is more than just a physical challenge; it’s a journey of empowerment that strengthens not only your lower body but your entire fitness experience. By grasping the fundamentals of squatting, honing your form, and exploring various weighted squat variations, you can truly tap into your potential and elevate your workouts. Prioritizing technique, safety, and progression sets the stage for a rewarding fitness adventure.
In this guide, we’ve shared essential insights, from the myriad benefits of squatting to the critical role of core engagement and the importance of warm-up and cool-down routines. Each of these elements is vital in ensuring effective workouts while minimizing injury risks. Whether you’re mastering the basic squat or venturing into advanced variations like goblet and front squats, the path to strength and stability is illuminated before you.
Embracing these principles not only promotes physical growth but also nurtures a mindset focused on continuous improvement. By committing to regular practice and integrating the techniques outlined here, you can witness remarkable advancements in your fitness journey. The adventure of learning how to squat with weights is filled with promise, inviting you to take that first step and strive for excellence in your health and wellness pursuits.
Frequently Asked Questions
What is squatting and why is it important?
Squatting is a compound exercise that targets the quadriceps, hamstrings, glutes, and core. It mimics the natural act of sitting down and standing up, making it a functional exercise that enhances overall strength and stability.
What are the key benefits of squatting?
The key benefits of squatting include strength development in the lower body, improved mobility and flexibility, enhanced core stability, and increased caloric burn, which supports weight management goals.
Which muscles are worked during squats?
Squats primarily work the quadriceps, hamstrings, glutes, and core muscles. The quadriceps drive the movement, while the hamstrings stabilize it, the glutes provide power, and the core maintains posture and stability.
How does squatting improve mobility?
Regular squatting can enhance flexibility and joint mobility, particularly in the hips and ankles, allowing for greater ease of movement in daily life.
How does engaging the core during squats benefit me?
Engaging the core during squats promotes better balance and stability, which increases confidence in tackling physical challenges.
How can squats support weight management?
As a compound exercise, squats increase calorie expenditure, which can aid in achieving weight management goals.