Introduction
Bodyweight strength training has emerged as a powerful approach to fitness, harnessing the body’s own weight for resistance to build strength, endurance, and flexibility. This method empowers individuals to train anywhere, fostering a deeper understanding of movement mechanics that’s crucial for preventing injuries and maximizing gains. Yet, many enthusiasts face hurdles in maintaining motivation and overcoming common challenges along their journey. So, how can you effectively navigate these obstacles and tap into the full potential of bodyweight training for lasting fitness success?
Imagine waking up each day feeling stronger and more capable, ready to tackle whatever life throws your way. Bodyweight training isn’t just about physical strength; it’s about transforming your mindset and embracing the journey. As you face challenges, remember that every setback is an opportunity for growth. By acknowledging these struggles, you can amplify your resolve and push through to the other side.
Consider the stories of those who have walked this path before you. They faced the same doubts and obstacles, yet they persevered. Their journeys remind us that transformation is possible, and it often begins with a single step. With bodyweight training, you’re not just building muscle; you’re cultivating resilience and confidence.
Now, picture yourself fully embracing this method. You’ll discover that bodyweight training can be a gateway to lasting fitness success. It’s about more than just the exercises; it’s about the commitment to yourself and your health. So, take that leap. Believe in your ability to achieve your goals, and let bodyweight training guide you on this empowering journey.
Understand the Fundamentals of Bodyweight Strength Training
Bodyweight strength training involves more than just a workout; it’s a powerful way to use your own body weight as resistance, building not only strength but also endurance and flexibility. Think about it: key exercises like push-ups, squats, and planks engage multiple muscle groups at once, creating a symphony of movement that transforms your body. But here’s the catch - understanding the mechanics of these movements is crucial for effective training. When you align your body properly during a push-up, you’re not just enhancing your strength gains; you’re also protecting yourself from injury.
Now, let’s amplify that thought. Recognizing the importance of core stability can be a game-changer, significantly boosting your performance across various exercises. Imagine feeling stronger and more capable with every rep you complete. And here’s something vital: maintaining lean muscle mass is key. It’s one of the strongest predictors of longevity, helping to lower all-cause mortality rates.
So, where do you start? Begin by mastering the fundamental movements of bodyweight strength training. They’re your stepping stones to more intricate variations, ensuring you build a solid foundation for your fitness journey. Embrace this process, and watch as you transform not just your body, but your entire approach to health and fitness.

Leverage the Benefits of Bodyweight Training for Optimal Results
Bodyweight strength training is more than just a workout; it’s a gateway to a healthier, stronger you. Many face the challenge of finding an accessible and effective way to stay fit, and that’s where bodyweight exercises shine. Imagine being able to train anywhere, anytime, without the need for expensive equipment. This flexibility not only makes it easier to stick to a routine but also empowers you to take control of your fitness journey.
Research shows that bodyweight strength training can be just as effective as traditional weightlifting for building strength and muscle, particularly for those who are just starting out or returning to fitness after a break. Think about it: gymnasts, who rely heavily on their bodyweight, demonstrate incredible strength and agility through their routines. They embody the transformation that comes from harnessing one’s own body as a tool for fitness.
Incorporating bodyweight strength training into your regimen isn’t just about physical gains; it’s about fostering a holistic approach to health. This method encourages not only growth in strength but also enhances your overall physical function. It’s a practical choice for anyone looking to achieve long-term health benefits. So, why not take that first step? Embrace the power of bodyweight strength training and watch as you transform not just your body, but your entire approach to fitness.

Implement Effective Bodyweight Training Routines and Progressions
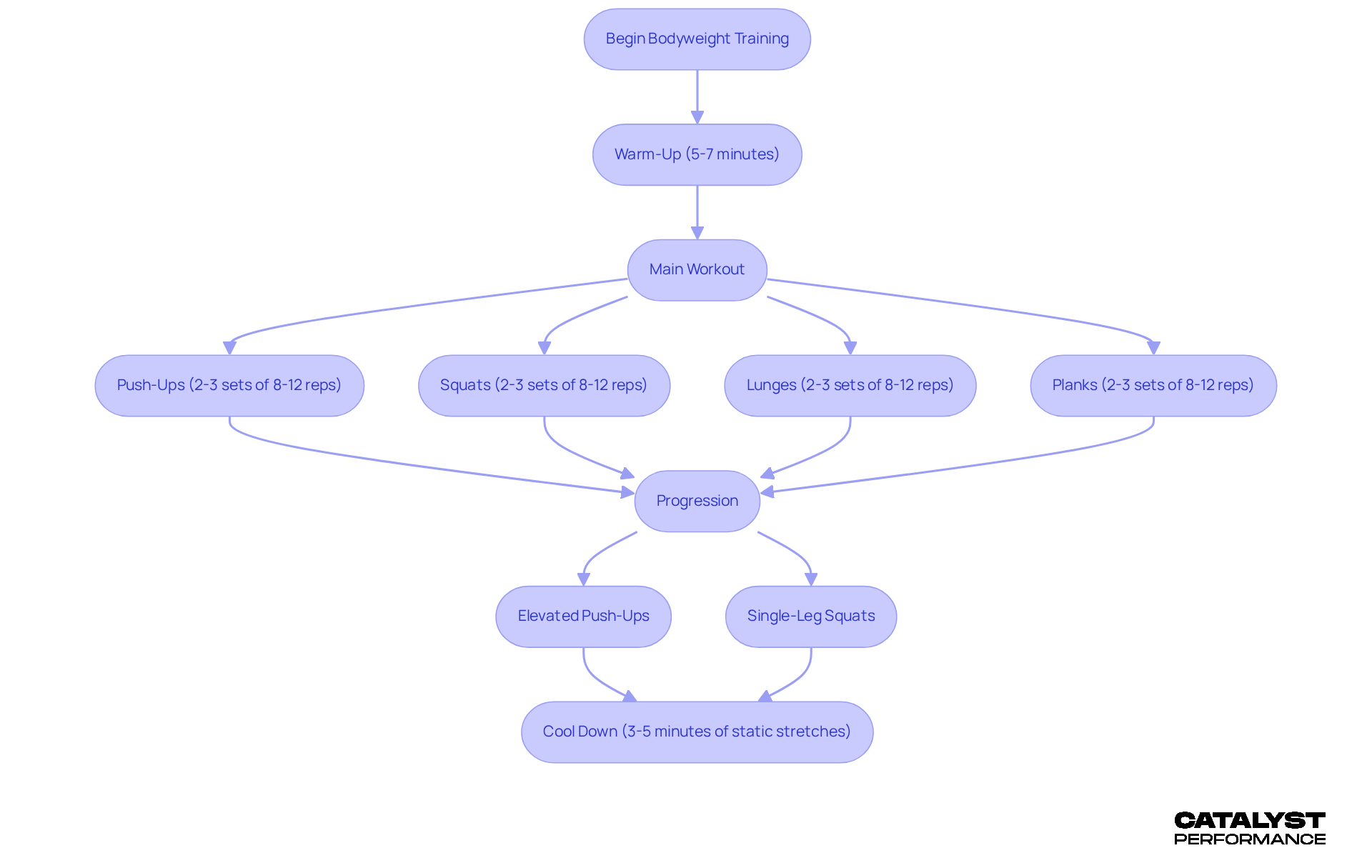
Embarking on a bodyweight strength training journey can feel daunting, but it’s a powerful way to take control of your fitness. Start by crafting a balanced routine that targets all major muscle groups. Imagine a circuit filled with push-ups, squats, lunges, and planks-each movement a step toward your strength goals. Aim for 2-3 sets of 8-12 repetitions for each exercise, adjusting as you grow stronger. As you progress, challenge yourself with variations like elevated push-ups or single-leg squats. This is where the magic happens-by embracing progressive overload, whether through increased repetitions, shorter rest periods, or tempo changes, you’ll keep your body engaged and evolving.
Before diving into your workout, don’t skip the warm-up! A quick 5 to 7-minute session prepares your muscles and minimizes injury risk. And when you finish, take a moment for a 3 to 5-minute cool-down with static stretches to aid recovery. Remember, steady advancement is key. As Zing Coach wisely states, "To develop power, you need progressions that gradually increase challenge."
Listening to your body is crucial, especially when working out at home. Beginners often face unique hurdles, but you’re not alone in this journey. Research shows that bodyweight strength training can produce strength gains comparable to traditional weightlifting. By embracing these strategies, you’re not just creating a workout plan; you’re building a bodyweight strength training program that paves the way for lasting fitness success. Believe in yourself-you’ve got this!

Overcome Challenges in Bodyweight Training for Sustained Progress
Beginning a journey in bodyweight strength training can be tough. Many people encounter hurdles like plateaus, dwindling motivation, or struggles with mastering specific movements. But here’s the good news: you can overcome these challenges through bodyweight strength training! It all begins with setting realistic goals and tracking your progress. At CATALYST PERFORMANCE, we assess you at the start and then every twelve to sixteen weeks. This way, your training can adapt to reflect your current abilities. Our structured reassessment process monitors key metrics - like body composition, cardiorespiratory fitness, stability, and strength - ensuring your program evolves alongside you.
To keep your bodyweight strength training workouts exciting and engaging, don’t hesitate to mix things up! Try new exercises or change your workout environment. If you hit a plateau, it might be time to adjust your routine; consider increasing the intensity or frequency of your bodyweight strength training workouts. And remember, mastering the fundamentals is crucial before moving on to more advanced movements. This solid foundation is key for your continued growth. Consistency is your best friend; establishing a regular workout schedule can help you stay motivated and lead to lasting success. You’ve got this!

Conclusion
Mastering bodyweight strength training opens the door to an empowering fitness journey that harnesses the strength of your own body. This approach not only builds physical strength but also enhances endurance and flexibility, paving the way for a holistic path to health. By grasping the fundamentals and mechanics of essential movements, you can maximize your training effectiveness while reducing the risk of injury. This makes bodyweight training a sustainable choice for fitness enthusiasts at any level.
The article shines a light on the accessibility and versatility of bodyweight exercises, showcasing their effectiveness in building strength that rivals traditional weightlifting. Key insights emphasize:
- The importance of core stability
- The necessity of a balanced routine
- The value of progressive overload
Moreover, overcoming common hurdles like motivation and plateaus is vital for achieving long-term success. By tracking your progress and embracing varied routines, you can keep your workouts fresh and continually evolve in your fitness journey.
Ultimately, the true power of bodyweight strength training lies not just in physical transformation but in cultivating a lifestyle of health and wellness. Embracing this training method empowers you to take charge of your fitness, enabling you to achieve lasting results without the burden of expensive equipment or gym memberships. Now is the moment to take that first step-harness the strength of bodyweight training and unlock the potential for a healthier, stronger you.
Frequently Asked Questions
What is bodyweight strength training?
Bodyweight strength training is a method that uses your own body weight as resistance to build strength, endurance, and flexibility through exercises like push-ups, squats, and planks.
Why is understanding the mechanics of bodyweight exercises important?
Understanding the mechanics is crucial for effective training, as proper alignment during exercises enhances strength gains and helps protect against injury.
How does core stability affect bodyweight strength training?
Recognizing the importance of core stability can significantly boost performance across various exercises, making you feel stronger and more capable with every repetition.
Why is maintaining lean muscle mass important?
Maintaining lean muscle mass is key to longevity and is one of the strongest predictors of lower all-cause mortality rates.
Where should beginners start with bodyweight strength training?
Beginners should start by mastering the fundamental movements of bodyweight strength training, as these serve as a foundation for more complex variations and ensure a solid fitness journey.
List of Sources
- Understand the Fundamentals of Bodyweight Strength Training
- Are Body Weight Exercises Just as Effective as Lifting? (Published 2025) (https://nytimes.com/2025/02/20/well/move/body-exercises-weight-lifting.html)
- Your privacy choices (https://uk.style.yahoo.com/research-says-bodyweight-exercises-could-162700088.html)
- The advantages of body-weight exercise - Harvard Health (https://health.harvard.edu/exercise-and-fitness/the-advantages-of-body-weight-exercise)
- Leverage the Benefits of Bodyweight Training for Optimal Results
- Are Bodyweight Exercises Actually Enough to Grow Muscle and Improve Strength? (https://health.yahoo.com/wellness/fitness/exercise/articles/bodyweight-exercises-actually-enough-grow-172720242.html)
- Bodyweight Training as the Defining Fitness Trend of 2026 - BenchK (https://benchk.us/bodyweight-training-as-the-defining-fitness-trend-of-2026)
- The new resistance training guidelines: what’s actually changed (https://bodyandsoul.com.au/houseofwellness/the-new-rules-of-strength-training-what-actually-matters-now-according-to-the-latest-guidelines/news-story/0b2989c74b8e9ad95e30181f2f86b0a3)
- Building strength without weights (https://npr.org/2026/01/14/nx-s1-5674895/building-strength-without-weights)
- The Benefits of Bodyweight Exercises: (https://growmore3225.medium.com/the-benefits-of-bodyweight-exercises-e7702ab07b12)
- Implement Effective Bodyweight Training Routines and Progressions
- The Bodyweight Training Formula That Builds Muscle and Strength (https://menshealth.com/uk/building-muscle/a70414507/build-muscle-strength-bodyweight-formula)
- Happy New Year! A beginner's guide to exercising at home, according to fitness experts (https://usatoday.com/story/life/health-wellness/2026/01/02/bodyweight-exercise-program-for-beginners/87906147007)
- How to get stronger without working out in the gym | CNN (https://cnn.com/2025/12/12/health/build-strength-body-weight-exercises-wellness)
- Building strength without weights (https://npr.org/2026/01/14/nx-s1-5674895/building-strength-without-weights)
- Progressive Overload Training: Master Strength Gains with Smart Progressions (https://zing.coach/fitness-library/progressive-overload-training)
- Overcome Challenges in Bodyweight Training for Sustained Progress
- Overcoming Workout Plateaus: Tips to Break Through with GoFit (https://gofit-gym.com/overcoming-workout-plateaus-tips-to-break-through)
- Overcoming Plateaus: Strategies to Keep Progressing in Strength Training — IBX Fitness (https://ibxfitness.com/blog/overcoming-plateaus-strategies-to-keep-progressing-in-strength-training)
- The Challenge (https://thechallenge.org/strength-challenge-study-results)
- Workout Plateau? 6 Causes and 5 Ways to Break It (https://performancelab.com/blogs/fitness/workout-plateau-causes-and-tips-to-avoid-it?srsltid=AfmBOoqfZgfgZeGdll7Fj3g4om-EW1WjooAJS_t_rVhAuxWx6-14ZV98)
- How To Avoid Plateaus in Your Strength Training (https://medium.com/in-fitness-and-in-health/how-to-avoid-plateaus-in-your-strength-training-bce1f5ddfd16)