Introduction
Mastering the chin-up isn’t just about raw strength; it’s a journey filled with technique, progressive training, and unwavering consistency. This powerful exercise brings a wealth of benefits, from boosting upper body strength to enhancing posture and grip. Yet, many fitness enthusiasts find it tough to weave chin-ups into their routines. What’s the secret to overcoming the hurdles of proper technique and staying motivated to reach your fitness goals?
Let’s explore the essential strategies and insights for mastering chin-up training. Picture this: you’re at the gym, staring at the pull-up bar, feeling a mix of excitement and apprehension. You know the rewards are immense, but the path seems daunting. It’s a common struggle, but it’s also a chance for transformation.
As you embark on this journey, remember that every small victory counts. Each attempt, each slight improvement, is a step toward your goal. Embrace the process, and don’t shy away from the challenges. They’re part of your story, shaping you into a stronger version of yourself.
This article is here to guide you, offering the tools and motivation you need to transform your approach to chin-ups. Together, we’ll unlock your full potential and help you believe in your ability to conquer this challenge. Are you ready to take control of your fitness journey?
Master Chin-Up Technique and Understand Its Benefits
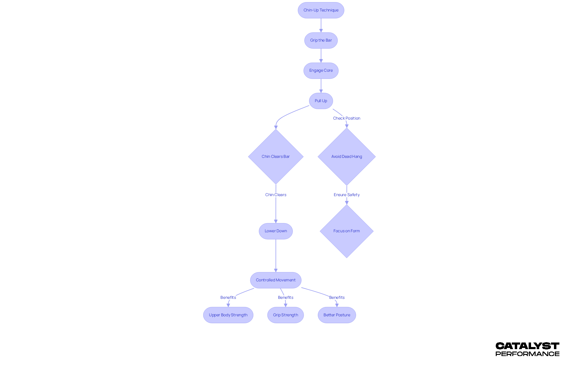
To perform a , grip the bar with your palms facing you, positioned shoulder-width apart. During , and pull your body upward until your chin clears the bar. Lower yourself back down in a controlled manner, keeping your arms straight but avoiding a complete dead hang. This technique primarily targets the biceps and latissimus dorsi, fostering muscle development and power.
Mastering pull-ups can be a game-changer, offering incredible benefits like significant improvements in , enhanced grip strength, and better posture. For example, the average male weightlifter can perform about 14 pull-ups, while the average female weightlifter can manage around 6. These numbers serve as a benchmark for performance expectations. Moreover, is essential for by strengthening the stabilizing muscles around the shoulder joint. Fitness specialists emphasize the importance of ; as Pete McCall highlights, can aid in enhancing grip power, , and appearance, while also contributing to the fortification of muscles that support the spine.
Remember, sacrificing form for extra repetitions can lead to injuries, especially in the shoulders and rotator cuff. By focusing on controlled movements and proper positioning, you can maximize your strength gains while minimizing injury risks. Additionally, varying your grip positions during pull-ups can create muscle confusion, boosting your overall performance and effectiveness.

Implement Progressive Training Strategies for Chin-Ups
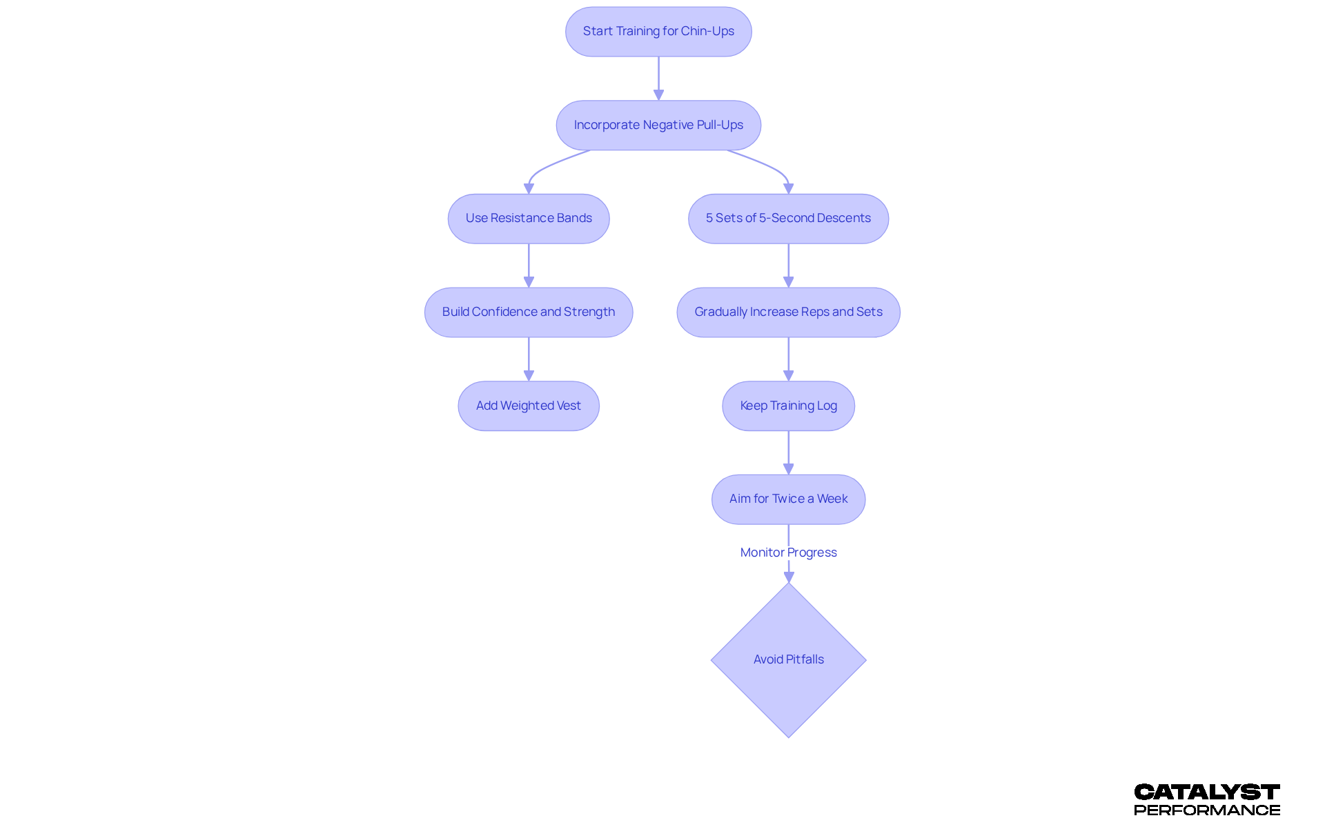
Improving your is a journey worth embarking on, and incorporating progressive methods like is a game changer. This technique hones in on the eccentric phase of the movement, where you focus on the controlled lowering of your body. Start with 5 sets of 5-second descents, and as your strength grows, gradually increase the number of repetitions and sets. Research shows that , particularly negative chin-ups, can significantly enhance your overall power and muscle control, making it a vital part of your workout routine. For instance, a systematic review revealed that boost muscle activation considerably, underscoring their effectiveness in power development.
As you begin, using can provide the assistance you need, helping you build confidence and strength. When you're ready to push your limits, consider adding a to increase the challenge, promoting and endurance. Remember, it’s essential to avoid pushing to failure, as this can negatively impact your . Keeping a is crucial; it not only keeps you motivated but also helps you pinpoint areas for improvement and adjust your loads based on your performance.
Aim to execute pull-ups at least twice a week, ensuring you allow for adequate recovery between sessions to maximize your gains. Be aware of common pitfalls like swinging or using your legs for momentum, as these can slow your progress. By focusing on and embracing , you’ll see significant enhancements in your over time. This organized approach will empower you to take control of your and achieve your goals.

Cultivate Consistency and Supportive Habits for Success
Are you struggling to stay consistent with your ? It’s a common challenge, but you can overcome it by establishing a regular workout schedule that includes as a core part of your routine. At , we recognize that life can be unpredictable, with travel and busy schedules often getting in the way. That’s why we tailor your program to fit your lifestyle, offering adjustments for hotel gyms or bodyweight alternatives, ensuring you stay on track no matter where you are.
Imagine pairing your with like rows and push-ups. This combination not only enhances your overall strength but also keeps your motivation high. Setting - like increasing your pull-up count by just one each week - can significantly boost your progress and keep you inspired. Have you thought about habit-stacking? By linking your to an existing routine, such as doing them right after your warm-up, you simplify the process of . This method strengthens the habit, making it a seamless part of your wellness journey.
Research shows that 68% of participants who maintained a experienced long-term health success. This statistic highlights the power of commitment and consistency. At , we also implement an and make necessary adjustments to your training. As coach Simon Rosenbaum wisely states, "Effort gets results, consistency keeps them." With our support, you can expect to see improvements in power, stability, and within the first twelve weeks, all tailored to your unique needs. Embrace this journey - your transformation awaits!

Utilize Personalized Assessments for Tailored Chin-Up Training
Are you ready to take your pull-up game to the next level? It all starts with a tailored evaluation at , where we assess your current abilities through our unique . This isn’t just about numbers; it’s about understanding your potential. We’ll test your maximum number of unassisted chin-ups and measure the power in your back and biceps with exercises like lat pulldowns and rows. By utilizing biomarkers such as SMI and WHtR, alongside power assessments, we can pinpoint your strengths and identify areas ripe for improvement.
Imagine having a designed just for you, focusing on what matters most-whether it’s building strength, refining your technique, or enhancing your endurance. every 4 to 6 weeks are key to this journey, allowing you to adapt your exercise plan as your goals evolve. This ongoing process not only fosters continuous improvement but also ensures your regimen aligns with your changing health objectives.
As exercise coaches often emphasize, to fit your unique abilities is crucial for achieving the best results and keeping your motivation high throughout your wellness journey. Claire Jenkins, a dedicated fitness trainer, puts it perfectly: " to give you a current snapshot of your exercise capacity, how to set realistic fitness goals for yourself, and to periodically measure your overall progress."
Consider the inspiring story of Dr. Charlotte Lim, who began strength training at 72 and . Her success is a testament to the power of at , demonstrating how our approach can significantly improve your . So, are you ready to embark on this transformative journey? Your best self is waiting!

Conclusion
Mastering chin-up training is more than just a workout; it’s a journey that builds upper body strength, improves posture, and enhances grip strength. It starts with the challenge of learning the proper technique, but with progressive training strategies and unwavering consistency, you can truly tap into your potential. The rewards of this powerful exercise are immense, and they’re waiting for you.
Let’s talk about the journey. It’s crucial to master the correct chin-up technique, and methods like negative pull-ups can be game-changers. But it doesn’t stop there. Maintaining a consistent training routine is key. By incorporating supportive habits and personalized assessments, you can elevate your performance and keep your motivation soaring. This isn’t just about fitness; it’s about creating a sustainable path to success.
Embracing these principles can lead to remarkable improvements in your strength and overall fitness. Whether you choose tailored training plans or integrate complementary exercises, the path to mastering chin-ups is well within your reach. Commit to this process, stay consistent, and witness the impressive transformations that unfold in your fitness journey. You have the power to achieve your goals - believe in yourself and take that first step!
Frequently Asked Questions
How should I perform a chin-up correctly?
To perform a chin-up, grip the bar with your palms facing you, positioned shoulder-width apart. Engage your core muscles and pull your body upward until your chin clears the bar. Lower yourself back down in a controlled manner, keeping your arms straight but avoiding a complete dead hang.
What muscles are primarily targeted by chin-ups?
Chin-ups primarily target the biceps and latissimus dorsi, which help in muscle development and power.
What are the benefits of mastering chin-ups?
Mastering chin-ups can significantly improve upper body strength, enhance grip strength, and promote better posture. It also strengthens stabilizing muscles around the shoulder joint, reducing the risk of shoulder injuries.
What is the average number of pull-ups for male and female weightlifters?
The average male weightlifter can perform about 14 pull-ups, while the average female weightlifter can manage around 6 pull-ups.
Why is proper technique important in chin-up training?
Proper technique is crucial because sacrificing form for extra repetitions can lead to injuries, especially in the shoulders and rotator cuff. Focusing on controlled movements and proper positioning maximizes strength gains while minimizing injury risks.
How can varying grip positions during pull-ups benefit my training?
Varying your grip positions during pull-ups can create muscle confusion, which can boost your overall performance and effectiveness in training.
List of Sources
- Master Chin-Up Technique and Understand Its Benefits
- Chin Ups Standards for Men and Women (lb) - Strength Level (https://strengthlevel.com/strength-standards/chin-ups/lb)
- ACE - ProSource™: February 2016 - ACE Technique Series: Chin-ups (https://acefitness.org/continuing-education/prosource/february-2016/5799/ace-technique-series-chin-ups?srsltid=AfmBOopQDR1KwIgfBs8b5-MT2CyR-0vmKgn_GROz9wh7FJtyFxXXamRa)
- Why chin ups are awesome and how to progress (https://coactivehealth.uk/articles/training-advice/why-chin-ups-are-awesome-and-how-to-progress)
- How Over Twenty Ladies Did Their First Chin-up Within a Year - Higher Performance (https://higherperformance.sg/2023/01/19/how-over-twenty-ladies-did-their-first-chin-up-within-a-year)
- Why Chin Ups Are The Most Powerful Exercise To Build Muscle & Core Strength - No Regrets Personal Training (https://noregretspt.com.au/why-chin-ups-are-the-most-powerful-exercise-to-build-muscle-core-strength)
- Implement Progressive Training Strategies for Chin-Ups
- The Ten Fastest Ways To Improve Your Chin Ups (https://rntfitness.co.uk/the-ten-fastest-ways-to-improve-your-chin-ups)
- Chin-Ups: How To, Chin Ups vs. Pull Ups, Progressions (https://repfitness.com/blogs/training/how-to-do-chin-ups)
- Chin-Up (Negatives) - Girls Gone Strong (https://girlsgonestrong.com/videos/strength-training/chin-up-negatives)
- runrepeat.com (https://runrepeat.com/benefits-of-pull-ups)
- A Full Guide To Progressing Your Chin-ups | RippedBody.com (https://rippedbody.com/chin-up-pull-up-progress-guide)
- Cultivate Consistency and Supportive Habits for Success
- Gym Consistency Quotes - gymglam.in (https://gymglam.in/blog/gym-consistency-quotes)
- Habit Stacking for Fitness: How to Layer Movement Into Your Daily Routine (https://bowflex.com/blog/habit-stacking-for-fitness.html?srsltid=AfmBOoqw_1S2molzpQJQXQfSM7lZWCDvF8lu2YivheQlGyK--VSCj8s2)
- Why Chin Ups Are The Most Powerful Exercise To Build Muscle & Core Strength - No Regrets Personal Training (https://noregretspt.com.au/why-chin-ups-are-the-most-powerful-exercise-to-build-muscle-core-strength)
- Goal Setting in Exercise and Physical Activity: An Expert Statement on Behalf of Exercise and Sports Science Australia - Sports Medicine (https://link.springer.com/article/10.1007/s40279-025-02373-5)
- Consistent Morning Exercise May Be Beneficial For Individuals with Obesity - PMC (https://pmc.ncbi.nlm.nih.gov/articles/PMC7492403)
- Utilize Personalized Assessments for Tailored Chin-Up Training
- 'Pull-up grandma' can do 100 pull-ups, barbell squat her own weight: More seniors like her go to the gym (https://straitstimes.com/life/at-79-she-can-do-100-pull-ups-why-more-seniors-are-hitting-the-gym)
- Why Are Fitness Assessments Important and What Are the Best Kinds? (https://sunnyhealthfitness.com/blogs/health-wellness/best-kinds-of-fitness-assessments?srsltid=AfmBOopa8Ury2oVHyZkXehJPJadV0M9bFUGOaicW9Y0K3TFnMUkFZv4P)
- healthandfitness.org (https://healthandfitness.org/data-based-fitness-assessments-help-gym-members-get-results)
- Active assessment of fitness and performance in a general population - PMC (https://pmc.ncbi.nlm.nih.gov/articles/PMC12263959)