Introduction
Mastering the chin-up can be a pivotal moment in your fitness journey, yet it’s common to feel a bit intimidated by the challenge. Many people face this hurdle, and it’s important to recognize that you’re not alone. This article explores essential practices that not only boost your performance but also prioritize safety and effectiveness in your chin-up training.
With common pitfalls like improper form and stagnation, how can you navigate this path to reach your fitness goals? Let’s uncover the strategies that will empower you to conquer your chin-up routine and build lasting strength.
Master Basic Chin-Up Techniques and Mechanics
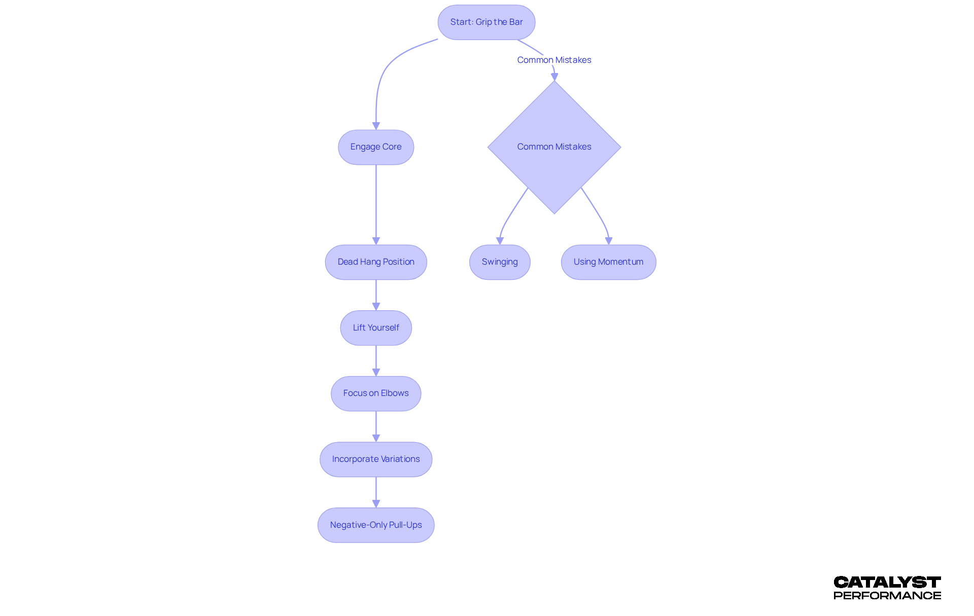
A chin up routine can be a game-changer in your fitness journey, but it can also feel daunting. The first step is to grip the bar with your palms facing you, hands shoulder-width apart. As you engage your core and keep a neutral spine, you’re setting the stage for success. Starting from a dead hang position, ensure your arms are fully extended but not locked. As you lift yourself, focus on driving your elbows down and back. This engages your larger back muscles, paving the way for optimal strength development.
But let’s be real - many struggle with chin-ups, often falling into the trap of swinging or using momentum. These common mistakes can compromise your form and increase the risk of injury. Research shows that improper form can lead to higher injury rates, which is why mastering these techniques is crucial. By practicing the right form, you’re not just enhancing your performance; you’re also building a solid foundation for your pull-up routine, ensuring safety and effectiveness.
Imagine the transformation as you incorporate variations like negative-only pull-ups. These focus on the lowering phase and are fantastic for generating tension that builds muscle. Monitoring your progress through detailed records can keep you motivated and focused, ensuring you see steady improvement in your pull-up performance. Remember, every small victory counts on this journey. You have the power to - believe in yourself and take that next step!

Implement Personalized Training Programs for Individual Strength Levels
Creating a customized pull-up training program at CATALYST PERFORMANCE starts with understanding where you are right now. It’s about evaluating your current strength level through key biomarkers like SMI, WHtR, and Y-Balance testing, alongside strength assessments. Think about it: how many pull-ups can you do? Can you hold a dead hang? These tests are your first step toward transformation.
Once you’ve assessed your strength, it’s time to craft a program that works for you. Incorporate a variety of variations into your chin up routine, such as:
- Assisted chin-ups
- Negatives
- Full chin-ups
This isn’t just about the numbers; it’s about gradually increasing your intensity. Add more repetitions or reduce assistance as you progress. Each small victory builds your confidence and brings you closer to your goals.
Don’t forget the importance of recovery in your journey. Strategies like:
- Sports massage
- Neurokinetic therapy
can be game-changers, supporting your body as you push your limits. Remember, this isn’t just a workout; it’s a commitment to yourself.
Regularly reassess your strength every twelve to sixteen weeks, guided by our coaches. This ensures you’re always moving forward, adapting your program to meet your evolving needs. It’s about continuous improvement, and with each reassessment, you’re one step closer to achieving sustainable fitness progress. Embrace the journey, and believe in your ability to transform!

Incorporate Complementary Exercises to Enhance Chin-Up Strength
Enhancing your pull-up training can feel like a daunting challenge, but it’s one that you can conquer! To truly elevate your performance, it’s crucial to integrate complementary exercises that target your back, biceps, and core. Think of:
- Lat pulldowns
- Inverted rows
- Bicep curls
These aren’t just exercises; they’re your allies in boosting your pull-up prowess.
Now, let’s amplify that journey. Core stability is key, and activities like:
- Planks
- Hanging leg raises
- Hollow-position holds
will not only improve your power but also give you the control you need during those challenging pull-ups. Imagine the confidence you’ll feel as you master each rep! Research shows that a well-rounded approach, focusing on both power and endurance, can significantly enhance your upper body performance.
But there’s more! Including loaded carries, especially the trap bar variation, can create body tension and core stability-two essential ingredients for successful pull-ups. Picture yourself incorporating these exercises into your weekly routine. This comprehensive approach won’t just enhance your pulling abilities; it will also boost your overall upper body power.
And here’s a powerful tip: try executing isometric pull-up holds for 30-45 seconds. This technique can enhance your power without risking injury, making it a fantastic addition to your exercise regimen. You have the tools and the knowledge-now it’s time to take action and !

Maintain Consistency and Apply Progressive Overload for Continuous Improvement
To truly excel in pull-ups, you need to embrace a consistent training schedule - aim for two to three sessions each week. This isn’t just about repetition; it’s about incorporating variations and complementary exercises that build your overall strength. Think of it as a journey where each step forward is a victory. As you progress, challenge yourself with a chin-up routine that includes progressive overload: gradually add repetitions, reduce assistance, or even integrate weighted chin-ups.
Tracking your progress in an can be a game changer. It not only fosters accountability but also serves as a motivational resource. Studies show that consistent monitoring is linked to higher levels of physical activity, especially among those who successfully maintain weight loss. So, keep that log handy - it’s your roadmap to success!
Remember, improvement isn’t solely about hard work; it’s about smart training that continually pushes your limits. Aim for at least 10 working sets of chin-up progression each week. This isn’t just a recommendation; it’s crucial for maximizing muscle engagement and strength gains. Embrace the challenge, and watch as your body transforms through dedication and smart training!
![]()
Conclusion
Mastering the chin-up routine is more than just a fitness goal; it’s a pivotal step in your journey towards overall health and strength. The right practices can elevate your performance and transform your approach to fitness. By honing in on proper techniques, creating personalized training programs, and incorporating complementary exercises, you can truly enhance your chin-up game. Consistency is key, and with dedication, you’ll find yourself achieving your fitness goals like never before.
Think about the basics: mastering the mechanics of chin-ups is crucial. Avoiding common pitfalls and gradually ramping up the intensity through tailored training can make all the difference. Incorporating exercises that strengthen your back, biceps, and core is invaluable. Remember, consistency and progressive overload are your allies in this journey, paving the way for continuous improvement. Each of these elements is essential in building a solid foundation for your success in chin-up training.
But let’s be clear: the journey to mastering chin-ups isn’t solely about physical strength. It’s a commitment to personal growth and resilience. By embracing these practices and focusing on your continuous improvement, you’re not just unlocking your fitness potential; you’re transforming your mindset towards challenges. So, take that first step today. Each small victory will lead you to remarkable progress on your path to fitness mastery.
Frequently Asked Questions
What is the first step to performing a chin-up?
The first step is to grip the bar with your palms facing you and your hands shoulder-width apart.
How should my body position be while doing a chin-up?
You should engage your core, keep a neutral spine, and start from a dead hang position with your arms fully extended but not locked.
What should I focus on while lifting myself during a chin-up?
Focus on driving your elbows down and back to engage your larger back muscles for optimal strength development.
What are common mistakes people make when performing chin-ups?
Many people struggle with chin-ups by swinging or using momentum, which can compromise form and increase the risk of injury.
Why is mastering chin-up techniques important?
Mastering these techniques is crucial to enhance performance, build a solid foundation for pull-ups, and ensure safety and effectiveness.
What is a variation of the chin-up that can help build muscle?
Negative-only pull-ups focus on the lowering phase and are effective for generating tension that builds muscle.
How can I monitor my progress in chin-ups?
You can monitor your progress by keeping detailed records, which can help keep you motivated and focused on steady improvement.
What mindset should I have when working towards my fitness goals?
Believe in yourself and recognize that every small victory counts on your fitness journey.
List of Sources
- Master Basic Chin-Up Techniques and Mechanics
- 7 Chin-Up Benefits That Make It One Of The Best Exercises (https://endomondo.com/training/best-chin-up-benefits)
- Best Training for Youth Athletes: What Research Really Shows — Discover Strength (https://discoverstrength.com/learning-center/chin-ups-most-valuable-upper-body-exercise)
- Chin-Ups: How To, Chin Ups vs. Pull Ups, Progressions (https://repfitness.com/blogs/training/how-to-do-chin-ups)
- 4 Best Practices for Effective Chin Up Progression (https://blog.catalystperformance.sg/4-best-practices-for-effective-chin-up-progression)
- Why Chin Ups Are The Most Powerful Exercise To Build Muscle & Core Strength - No Regrets Personal Training (https://noregretspt.com.au/why-chin-ups-are-the-most-powerful-exercise-to-build-muscle-core-strength)
- Implement Personalized Training Programs for Individual Strength Levels
- Get Your First Chin-Up - Real Fitness (https://rftrain.com/gym-news/get-your-first-chin-up)
- Tempo and Chin-Ups: The Backbones of a Training Program - SimpliFaster (https://simplifaster.com/articles/tempo-and-chin-ups-the-backbones-of-a-training-program)
- Get strong enough to do your first ever chin-up (https://sydneystrengthtraining.com.au/get-strong-enough-to-do-your-first-ever-chin-up)
- Chin-up strength tests: does stature matter? - PubMed (https://pubmed.ncbi.nlm.nih.gov/18212708)
- Incorporate Complementary Exercises to Enhance Chin-Up Strength
- 10+ Chin-Up Alternatives For Every Fitness Level [No Bar Needed] (https://marathonhandbook.com/chin-up-alternatives)
- 4 Accessory Exercises To Improve Your Pull-Ups and Chin-Ups | BarBend (https://barbend.com/4-accessory-exercises-pull-ups-chin-ups)
- Apply These 8 Secret Techniques to Improve Your Chin Up (https://physioinq.com.au/blog/8-secret-techniques-to-improve-your-chin-up)
- Try These 4 Exercises To Help Improve Your Chinup Performance - Muscle & Fitness (https://muscleandfitness.com/workouts/shoulder-exercises/try-these-4-exercises-to-help-improve-your-chinup-performance)
- Six exercises for the perfect pull-up and chin-up technique (https://gq-magazine.co.uk/lifestyle/article/improve-your-pull-ups)
- Maintain Consistency and Apply Progressive Overload for Continuous Improvement
- 4 Best Practices for Effective Chin Up Progression (https://blog.catalystperformance.sg/4-best-practices-for-effective-chin-up-progression)
- The Power of Consistency: Unlocking Your Fitness Potential (https://athleticlab.com/the-power-of-consistency-unlocking-your-fitness-potential)
- The Power of Consistency in Fitness: How Small Efforts Lead to Big Results (https://mikesfitnessjp.com/the-power-of-consistency-in-fitness-how-small-efforts-lead-to-big-results)
- Progressive Overload Training: Master Strength Gains with Smart Progressions (https://zing.coach/fitness-library/progressive-overload-training)
- Progressive Overload: The Route To Results In Strength Training (https://row.gymshark.com/blog/article/progressive-overload)