Introduction
Recovering from an injury can feel like an uphill battle, filled with uncertainty and the looming possibility of setbacks. But what if you could turn this daunting journey into a structured and empowering experience? By enlisting the expertise of a personal trainer, you can do just that. This article explores best practices that not only maximize your recovery but also enhance your overall rehabilitation strategies. We’ll focus on personalized plans designed specifically for your unique needs.
Imagine each step you take in your recovery not just preventing re-injury, but also building your strength and confidence. It’s possible! With the right guidance and support, you can transform your experience from one of fear and doubt into a journey of empowerment and growth. Let’s dive into how you can take control of your health and fitness journey, ensuring that every moment spent in recovery brings you closer to your goals.
Develop Tailored Recovery Plans
Beginning your recovery journey with the help of a starts with a deep dive into your unique situation. It’s all about understanding where you are right now-your condition, fitness level, and personal goals. This initial evaluation is crucial; it should paint a complete picture of your health, including any past rehabilitation efforts. With this insight, we can craft a tailored just for you, designed by a , filled with .
Imagine you’re on the road to recovery from a . Your plan might kick off with like swimming or cycling. As you gain strength and confidence, we’ll gradually introduce more challenging strength training. It’s all about pacing yourself and celebrating each step forward. will ensure your plan evolves with you, adapting to your progress and keeping you on track.
This approach isn’t just about physical healing; it’s about . Each small milestone you achieve is a victory worth celebrating. These moments reinforce your progress and fuel your determination to keep pushing forward. Remember, it’s the gradual advancements in your for injury recovery that will safely restore your while minimizing the risk of re-injury. You’ve got this, and we’re here to !
Correct Posture and Alignment
Correct posture and alignment during recovery are not just important; they are essential for preventing re-injury and ensuring effective rehabilitation. Imagine the frustration of working hard only to face setbacks due to improper body mechanics. A steps in as a vital ally in this journey, teaching individuals about the . When clients engage in rehabilitation activities, they should be reminded to maintain a and keep their shoulders back. This simple adjustment can significantly reduce unnecessary strain on their bodies.
Consider this: research shows that 41% of individuals working out alone suffer injuries due to poor form and technique. This statistic amplifies the need for proper guidance. By incorporating , trainers can enhance posture and stability, paving the way for a smoother recovery. not only reinforce good habits but also empower individuals to maintain proper alignment throughout their rehabilitation journey.
Moreover, , which are vital for transporting nutrients to healing areas. By focusing on these principles, a can , supporting clients in achieving their . Take, for instance, the inspiring case of Gladys Lim. Through personalized training that emphasized , she not only improved her fitness but also successfully prevented injuries. Her journey is a testament to the power of guidance and the transformative impact of maintaining correct alignment.

Build Strength Around Weak Areas
is a journey that many face, and at , we’re here to guide you every step of the way. It all begins with , pinpointing those specific muscle groups that need a little extra love. This targeted approach isn’t just about lifting weights; it’s about crafting a that truly resonates with your body’s needs.
Imagine this: if you’ve ever dealt with ankle sprains, you know the struggle. can be a game-changer, fortifying those ankle stabilizers. As you gradually increase the resistance and complexity of these exercises, you’re not just building strength; you’re fostering stability and significantly reducing the risk of future injuries. It’s a powerful transformation that can change the course of your fitness journey.
Current data reveals a , highlighting why a is essential in rehabilitation programs. At , we believe in the power of progress. That’s why we evaluate individuals at baseline, reassess at week sixteen, and continue to check in every twelve to sixteen weeks based on your unique goals and training frequency. This organized reassessment process isn’t just a routine; it’s a in body composition, cardiorespiratory fitness, stability, and strength. Each program is tailored to reflect your current capabilities, ensuring you’re always moving forward.
Tracking these metrics allows us to customize your training effectively, enhancing both restoration and performance. But remember, even the best plans can sometimes require the for injury recovery. It’s vital for trainers to recognize common pitfalls, like neglecting to gradually adjust the training load or failing to monitor how participants respond to activities. These oversights can hinder recovery and strength improvements.
So, let’s take control of this journey together. With the right support and a clear path, you can overcome challenges and achieve your health and fitness goals. Your starts here.

Enhance Mobility and Flexibility
Incorporating activities into is essential for regaining function and preventing stiffness. Think about it: when you prioritize that specifically target the affected areas, you’re taking a significant step toward recovery. For instance, individuals bouncing back from shoulder injuries can truly benefit from exercises like arm circles and wall slides. These movements not only enhance range of motion but also help restore balance among muscle groups, paving the way for a smoother healing journey.
But it doesn’t stop there. Integrating is equally important; it , making you feel more at ease in your body. Encouraging clients to explore activities like with the assistance of a for injury recovery can further enhance overall , significantly contributing to a more effective recovery process. Recent research highlights the power of dynamic stretching in rehabilitation, revealing that consistent engagement in these practices not only supports recovery but also elevates overall movement quality.
As Chrisman Hughes insightfully notes, "mobility training releases tight tissues, restores proper joint motion, and boosts synovial fluid production." This makes not just beneficial but . Embrace these practices, and watch as you transform your journey toward .

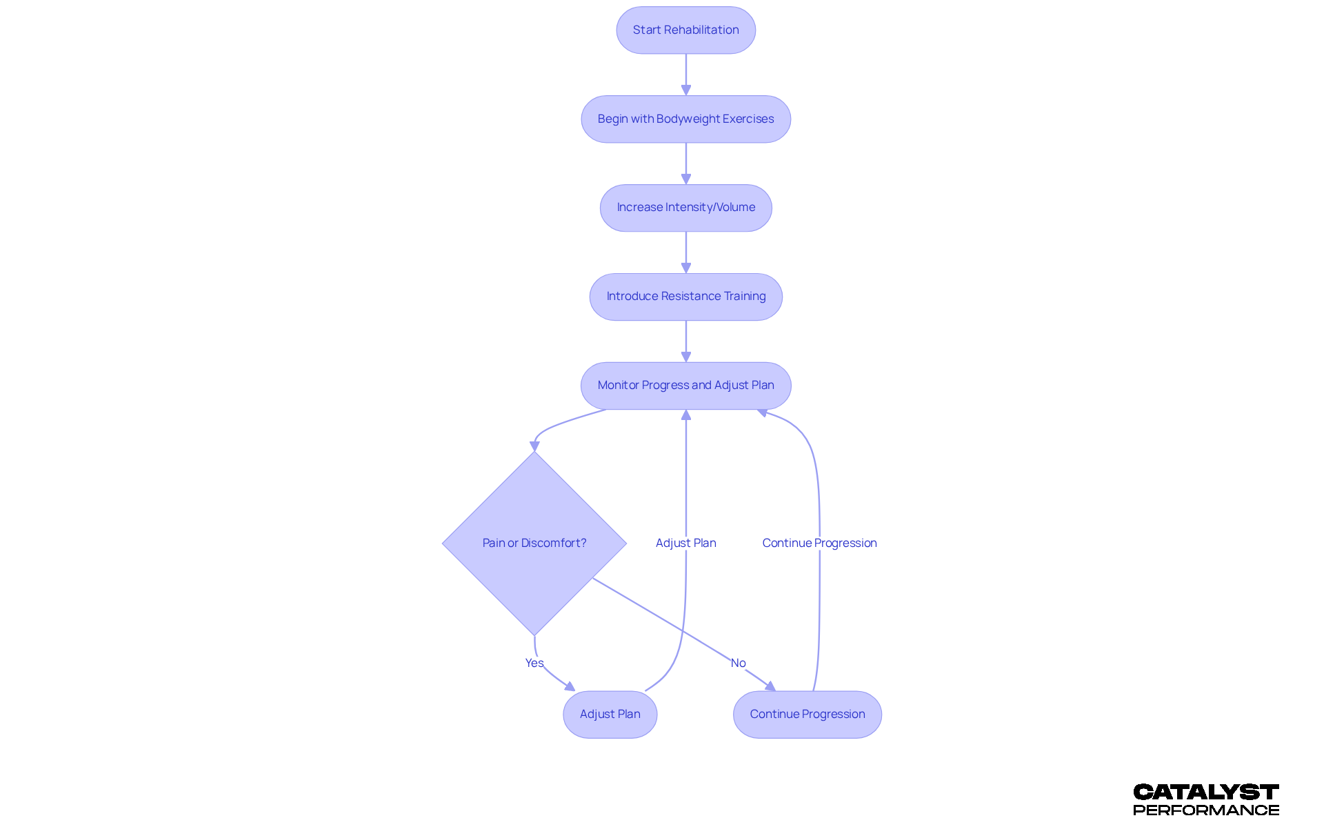
Implement Gradual Progression and Load Management
Rehabilitation can feel like a daunting journey, but it’s all about taking those gradual steps and managing your load with care. A plays a pivotal role here, crafting a that outlines when and how to ramp up the intensity, volume, or complexity of physical activity. Imagine someone recovering from a lower back injury; the journey begins with simple bodyweight exercises, and as they gain strength and confidence, resistance training is introduced. This ; with the guidance of a , it’s about listening to the body and adjusting the plan if pain or discomfort arises.
Keeping a can be a game-changer, helping individuals track their progress and ensuring they move forward safely and effectively. Research shows that a systematic approach to increasing load-typically no more than 10%-can significantly lower the risk of re-injury and enhance recovery outcomes, especially when guided by a personal trainer for injury recovery. This isn’t just about physical rehabilitation; it’s about in one’s ability to return to full activity.
As Christopher Jones highlights, understanding the link between acute training load and injury risk is crucial for effective , especially when consulting a personal trainer for injury recovery. Trainers must embrace various to ensure safe progression. This journey is not just about overcoming challenges; it’s about , empowering individuals to reclaim their health and fitness with every step they take.

Conclusion
Maximizing recovery with a personal trainer is more than just a strategy; it’s a journey tailored to your unique needs. Every individual faces their own challenges, and by understanding these, trainers can craft personalized recovery plans that go beyond mere physical healing. They focus on building your confidence and motivation, ensuring that you not only recover from injuries but also gain the strength and skills to prevent future setbacks.
Key practices in this journey emphasize the significance of correct posture and alignment. These elements are crucial for effective rehabilitation and injury prevention. Strengthening weak areas through targeted exercises, enhancing mobility and flexibility, and gradually increasing training loads are all vital components that contribute to a successful recovery. Each of these practices works together, creating a holistic recovery process that empowers you to reclaim your health and fitness.
Ultimately, recovery isn’t just about overcoming injuries; it’s about transforming challenges into opportunities for growth. Engaging a personal trainer provides the guidance and support needed to navigate this path effectively. By embracing these best practices, you can maximize your recovery efforts, ensuring a safer return to your fitness goals while building a resilient foundation for the future.
Frequently Asked Questions
What is the first step in developing a recovery plan with a personal trainer for injury recovery?
The first step is a deep dive into your unique situation, including an evaluation of your current condition, fitness level, and personal goals, along with any past rehabilitation efforts.
How is a tailored rehabilitation plan created?
A tailored rehabilitation plan is crafted based on the initial evaluation, filled with specific activities, rest periods, and progression timelines that align with the individual's recovery journey.
What types of exercises might be included in a recovery plan for a knee injury?
The recovery plan may start with gentle, low-impact exercises like swimming or cycling and gradually introduce more challenging strength training as strength and confidence increase.
Why are regular check-ins important during the recovery process?
Regular check-ins ensure that the rehabilitation plan evolves with the individual's progress, helping to keep them on track and adapt the plan as needed.
How does the recovery process contribute to a person's confidence and motivation?
The recovery process involves celebrating small milestones, which reinforces progress and fuels determination to continue pushing forward.
Why is correct posture and alignment essential during recovery?
Correct posture and alignment are essential for preventing re-injury and ensuring effective rehabilitation, as improper body mechanics can lead to setbacks.
What role does a personal trainer play in maintaining proper posture during rehabilitation?
A personal trainer teaches clients about the importance of alignment, provides guidance on maintaining a neutral spine, and offers regular feedback to reinforce good habits.
What impact does poor form and technique have on injury risk?
Research shows that 41% of individuals working out alone suffer injuries due to poor form and technique, highlighting the need for proper guidance during rehabilitation.
How can targeted exercises enhance recovery?
Targeted exercises that strengthen core and back muscles can improve posture and stability, facilitating a smoother recovery process.
Can proper alignment affect overall health during rehabilitation?
Yes, effective postural alignment plays a crucial role in optimal breathing and circulation, which are vital for transporting nutrients to healing areas, thus enhancing the rehabilitation process.