Introduction
The journey of gym balls from playful toys to essential fitness tools showcases their incredible versatility and effectiveness in enhancing workouts. As fitness enthusiasts look for innovative ways to elevate their routines, gym balls stand out as powerful allies. They offer a wealth of benefits, from core strengthening to rehabilitation, making them invaluable in any fitness arsenal. Yet, despite their rising popularity, many still struggle with how to use these spheres effectively and safely. What are the best practices to fully harness the potential of gym balls for both fitness and recovery?
Imagine stepping into a gym, surrounded by equipment that promises results, yet feeling uncertain about how to use it all. This is a common challenge many face. The tension builds as you realize that without the right knowledge, those gym balls might just sit in the corner, collecting dust. But it doesn’t have to be this way.
Let’s transform that uncertainty into confidence. Picture yourself mastering the use of gym balls, feeling the strength in your core grow with each session. You’re not just using a tool; you’re embarking on a journey of self-improvement and empowerment. With the right techniques, these spheres can become your best friends in achieving your fitness goals.
So, what’s the offer? It’s time to embrace the gym ball as a vital part of your fitness journey. By learning effective practices, you can unlock its full potential, enhancing both your workouts and recovery. Are you ready to take control of your health and fitness? Let’s dive into the world of gym balls and discover how they can transform your routine.
Understand the Evolution of Gym Balls
Gym spheres, often called stability spheres or Swiss spheres, have a fascinating story that began in the early 1960s with their creation by Italian manufacturer Aquilino Cosani. Originally designed as children's toys, these inflatable spheres quickly evolved into powerful , proving their worth in improving . Over the years, have become vital components of around the globe, serving various purposes from to . This transformation showcases the and effectiveness of the gym ball, making it indispensable in modern training programs.
Experts highlight that the unstable surface of the gym ball engages core muscles, boosting overall balance and stability during workouts. Their role in rehabilitation, especially with the use of a gym ball, is equally impressive, offering significant benefits for individuals recovering from injuries. This adaptability makes the gym ball suitable for various activity levels and needs. Historical case studies reveal that physical therapists were among the first to embrace the gym ball, recognizing its potential to aid recovery and enhance physical strength.
Today, gym balls are a favorite among fitness enthusiasts, reflecting a growing trend of incorporating innovative equipment into their workout routines. The was valued at USD 328.1 million in 2022 and is projected to reach USD 606.8 million by 2030, indicating a remarkable surge in demand for such equipment. Moreover, the has outpaced traditional retail, especially in the wake of the COVID-19 pandemic, making gym spheres more accessible to a wider audience.
However, challenges remain, such as the non-adjustable nature of gym balls, which can lead to poor posture if not used correctly. Addressing these challenges is crucial for maximizing the benefits of the gym ball in both exercise and recovery. Embrace the journey with a gym ball, and unlock your potential for a !

Explore the Benefits of Gym Balls for Fitness
Are you struggling to find the right tools to elevate your ? A might just be the game-changer you need. These versatile tools offer a multitude of advantages that can , particularly when it comes to strength evaluations and functional movement patterns. Imagine improving your , balance, and stability all at once! When you engage with a gym ball, your body activates various muscle groups to maintain balance, resulting in a comprehensive workout that reflects the essential movement patterns vital for long-term health.
But that’s not all. Think about how often poor posture and alignment can lead to injuries. Using a gym ball encourages during workouts, which can significantly lower your risk of injury while enhancing your posture. Research shows that incorporating these spheres into your routine can boost calorie burn and improve . This makes them an incredible addition for anyone, regardless of their fitness level.
By embracing a gym ball in your workouts, you’re not just working on your core strength; you’re and longevity. So why wait? Take control of your fitness journey today and discover the transformative power of the gym ball!

Implement Effective Techniques for Using Gym Balls
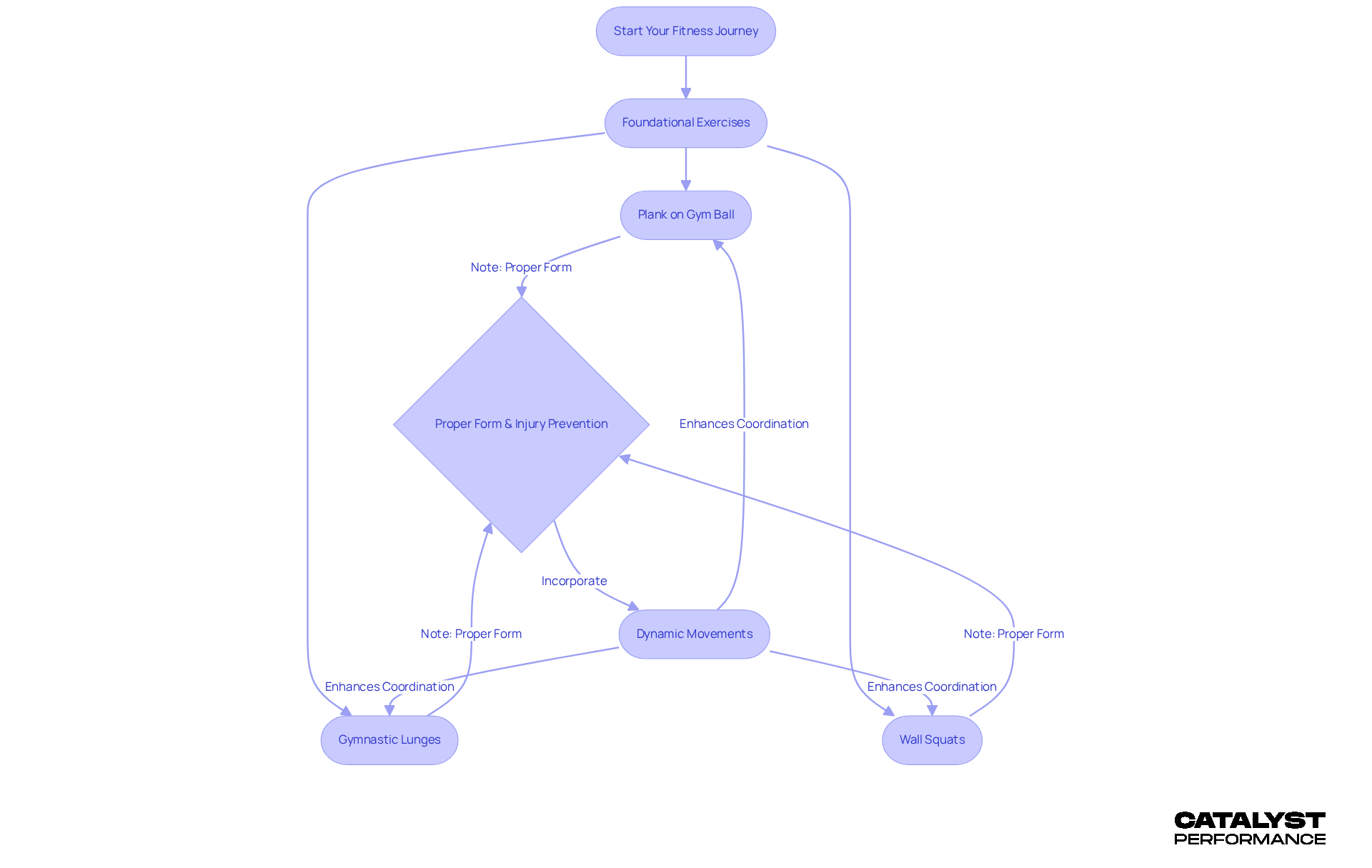
Starting your can feel daunting, but embracing foundational exercises is the key to unlocking your potential. Picture this: you’re on a , performing a plank. Your feet are firmly planted, and you maintain a straight line from head to heels. This simple yet powerful move sets the stage for your transformation.
As you grow more confident, challenge yourself with . Imagine your back foot resting on the equipment, targeting your quadriceps and glutes while enhancing your . It’s not just about the movement; it’s about feeling your strength build with each repetition. can also be a game-changer. By placing an object between your back and the wall, you ensure your knees stay safe, never extending past your toes. Remember, is your best friend in this journey. It’s crucial to prevent injuries, especially in vulnerable areas like your and knees.
Injuries from improper gym equipment use can be discouraging, but awareness of your form can make all the difference. Lower back pain and knee strain are common pitfalls, but you have the power to avoid them. Incorporating , like bouncing or rolling the object, not only enhances your coordination but also boosts your balance. Keep your throughout each activity; it’s essential for maximizing your effectiveness.
Using a gym ball is a fantastic way to challenge your core while also strengthening your shoulders, arms, and back. It’s a comprehensive addition to any fitness routine. As Laura Treasure, a certified personal trainer, wisely points out, 'Gym balls are inexpensive, easy to store, and add an unexpected level of difficulty to basic workouts.' This makes them perfect for anyone, especially if you’re short on time or space. Embrace this journey; you’re capable of achieving your !

Utilize Gym Balls for Rehabilitation and Functional Training
Gym balls are truly invaluable tools in the journey of rehabilitation and . They offer remarkable benefits for enhancing balance and coordination, especially for those recovering from injuries. Imagine engaging in activities like seated marches and leg lifts on a fitness sphere; these exercises not only strengthen stabilizing muscles but also ease the stress on your joints. This dual benefit not only boosts muscle strength but also sharpens proprioception, a vital element in preventing future injuries.
As Beate Carriere, a dedicated physical therapist, points out, 'The which is .' By integrating gym balls into , practitioners can facilitate a gradual increase in activity difficulty, making them suitable for clients at various stages of recovery.
Yet, when using gym equipment; therapists should tailor exercises to fit each patient's weight-bearing capabilities and overall condition. With common sizes of gym balls, including 45, 55, and 65 cm in diameter, these versatile gym balls can support significant weights, catering to a wide range of rehabilitation needs.
Embrace the journey to recovery with a gym ball, and take a confident step towards your !

Conclusion
The journey of gym balls from playful toys to essential fitness tools highlights their incredible versatility and effectiveness in boosting physical health. These inflatable spheres have become vital in both rehabilitation and fitness routines, showcasing their power to enhance core strength, balance, and overall stability. By weaving gym balls into workouts, individuals can engage multiple muscle groups, embracing a holistic approach to fitness that meets various experience levels and physical needs.
Key insights reveal that gym balls not only help strengthen muscles but also play a crucial role in preventing injuries through better posture and alignment. The evolution of these tools reflects their rising popularity and the growing demand for innovative fitness solutions. Plus, mastering effective techniques for using gym balls can amplify their benefits, ensuring users can safely and efficiently weave them into their exercise routines.
Ultimately, embracing gym balls can revolutionize fitness journeys, offering a unique mix of challenge and support. Whether for rehabilitation or enhancing workout routines, these spheres present an opportunity to invest in long-term health and vitality. Taking that first step to integrate gym balls into daily fitness practices can lead to significant improvements in strength, stability, and overall well-being, making them an invaluable addition to any fitness toolkit.
Frequently Asked Questions
What are gym balls and what are they also known as?
Gym balls, often referred to as stability spheres or Swiss spheres, are inflatable spheres designed for various fitness and rehabilitation purposes.
Who created the gym ball and when?
The gym ball was created by Italian manufacturer Aquilino Cosani in the early 1960s.
What were gym balls originally designed for?
Gym balls were originally designed as children's toys before evolving into rehabilitation tools.
How do gym balls contribute to fitness routines?
Gym balls improve balance and stability, serve core strengthening purposes, and are used in rehabilitation exercises, making them vital components of fitness routines globally.
What benefits do gym balls offer for rehabilitation?
Gym balls provide significant benefits for individuals recovering from injuries by aiding recovery and enhancing physical strength.
What is the market trend for gym balls?
The global exercise sphere market was valued at USD 328.1 million in 2022 and is projected to reach USD 606.8 million by 2030, indicating a growing demand for gym balls.
How has the COVID-19 pandemic affected the sales of gym balls?
The shift to online sales of exercise gear has outpaced traditional retail, making gym spheres more accessible to a wider audience, especially during and after the COVID-19 pandemic.
What challenges are associated with using gym balls?
One challenge is the non-adjustable nature of gym balls, which can lead to poor posture if not used correctly. Addressing this issue is crucial for maximizing their benefits in exercise and recovery.