Introduction
Have you ever wondered how your workout intensity affects fat burning? Understanding the relationship between cardiovascular exercise and fat loss reveals a powerful truth: the intensity of your workout plays a crucial role in how effectively your body oxidizes fat. As you embark on your fitness journey, it’s natural to seek the best strategies for maximizing fat loss. This article is here to guide you through the science of cardio workouts, showing you how to tailor your approach for optimal results.
Imagine the possibilities when you learn to balance intensity and duration in your workouts. By combining cardio with resistance training, you can create a synergy that enhances fat burning and transforms your body. But it doesn’t stop there; consistency is key. It’s the commitment to your routine that will lead to lasting results and a healthier you.
Can you see how understanding these principles can revolutionize your fitness routine? By embracing this knowledge, you can take control of your health and achieve your weight management goals. Let’s dive into the strategies that will empower you to succeed!
Understand the Physiology of Fat Burning During Cardio
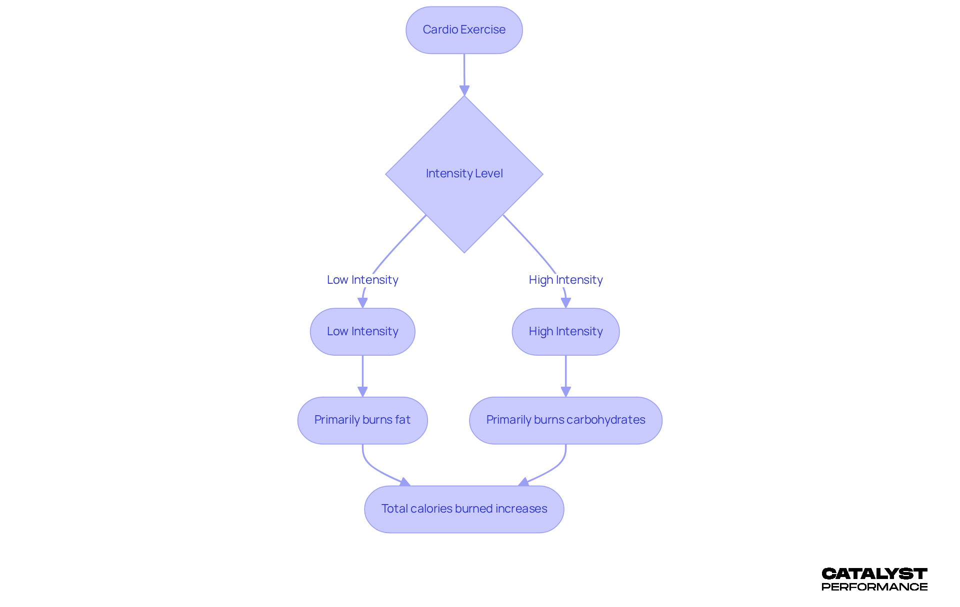
Understanding the body's metabolic pathways is key when it comes to how . Think about it: when you engage in , your body adapts its based on how hard and how long you’re working out. At lower intensities - like a leisurely walk or a gentle jog - your body primarily taps into fat as its fuel source. Why? Because fat oxidation shines at these lower levels, providing a steady energy supply that lasts longer.
But as you ramp up the intensity, your body shifts gears and starts relying more on carbohydrates for energy. This change happens because carbohydrates can be broken down faster than fats, giving you that quick burst of energy needed for those high-intensity efforts. It’s crucial to remember, though, that while fat burning might dip during those intense workouts, the total calories you burn skyrockets, leading to greater fat loss over time.
Research shows that engaging in moderate to high-intensity aerobic exercise, where , can supercharge your body’s ability to oxidize fat, especially when you make it a consistent part of your routine. This insight highlights the importance of , as incorporating different intensities in your cardio workouts is essential because cardio burns fat and boosts your overall fitness.
At CATALYST PERFORMANCE, we’re here to help you achieve remarkable improvements in:
- (more muscle, less visceral fat)
- Cardiovascular fitness (better energy and endurance)
- Balance and stability (reducing the risk of injury and falls)
- Strength (protecting against aging)
These empowering fitness outcomes pave the way for a longer , enabling you to embrace life to the fullest.

Explore the Impact of Cardio Intensity on Fat Oxidation
Cardiovascular exercise intensity is crucial in determining how effectively your body oxidizes fat. Research highlights an optimal intensity range, often called the ',' where you can burn a higher percentage of fat compared to carbohydrates. This zone typically lies between 60% to 70% of your maximum heart rate.
But here’s the empowering truth: while lower-intensity workouts may burn a higher percentage of fat, it's important to note that more effectively in higher-intensity workouts, leading to greater overall fat loss due to increased calorie burn. Take , for example. It’s become a favorite for many because it boosts your metabolic rate even after you’ve finished exercising, a phenomenon known as excess post-exercise oxygen consumption (EPOC). This means your body continues to burn calories and fat long after your workout ends.
Imagine incorporating a blend of both moderate and high-intensity cardio into your routine. This approach can supercharge your fat reduction efforts, as ! And let’s not forget about - a lower-impact, sustainable choice that can effectively help you shed fat over time. By understanding how intensity influences , you can craft workouts that include cardio that burns fat, enhancing your overall metabolic health while also burning fat during the session. As Marco Antonio Hernández-Lepe wisely points out, 'The fat burning zone is where you are working out at about 70 - 80% of your maximum heart rate, also known as your fat burning heart rate.' With obesity impacting an , embracing has never been more vital.

Integrate Cardio with Resistance Training for Enhanced Fat Loss
Are you struggling to shed those stubborn pounds and improve your ? You’re not alone. Many face the challenge of finding the right balance in their fitness routines. But what if I told you that combining with cardio, which burns fat, could be the game-changer you need? At , we believe in a tailored approach that blends strength, conditioning, and mobility, ensuring that every session is crafted just for you.
is often celebrated because effectively during workouts. However, it’s that plays a crucial role in building lean muscle mass, which can significantly boost your resting metabolic rate. Imagine transforming your body into a more efficient calorie-burning machine! Studies reveal that those who engage in both , where , and strength training experience greater fat reduction compared to those who focus solely on one type of exercise. Why? Because muscle tissue is metabolically active, burning more calories at rest than fat tissue. By increasing your muscle mass through resistance training, you can enhance your overall , paving the way for more substantial fat loss over time.
But it doesn’t stop there. Combining aerobic exercise, since cardio burns fat, with resistance training can optimize your workout efficiency. Picture this: that alternates between strength activities and cardio intervals. Not only does this maximize calorie burn, but it also demonstrates that cardio burns fat while boosting your cardiovascular fitness. This integrated approach, supported by our at , not only helps you reduce fat but also elevates your overall health and fitness results. It’s a comprehensive solution for anyone looking to enhance their physical well-being.
With our , we tailor each program to meet your unique needs. This ensures that you’re not just working hard, but working smart. Together, we’ll help you achieve your goals effectively and sustainably. Are you ready to take control of your health and fitness journey? Let’s embark on this transformative path together!

Emphasize the Importance of Consistency in Cardio Workouts
Staying consistent with is key to not just shedding fat, as and helps keep it off for good. When you engage in regular , you’re not just burning calories; you’re also making significant strides in your cardiovascular health, boosting your overall fitness and well-being. Studies show that those who stick to a steady cardio routine are much more likely to achieve lasting weight loss and a healthier body composition. This success stems from how helps regulate the hormones that control appetite and metabolism, making feel more achievable over time.
But it’s not just about the physical benefits. Establishing a regular fosters habits that seamlessly integrate workouts into your daily life. Research reveals that people who commit to a typically engage in moderate-to-vigorous physical activity about 4.8 days a week, compared to just 4.4 days for those who are less consistent. Even more striking, 86% of those who maintain a steady routine manage to get in at least 150 minutes of physical activity each week, while only 74% of their inconsistent peers do the same. By setting realistic goals and crafting a , you can further solidify your commitment to a cardio program. Plus, aiming for 300 minutes of moderate-to-vigorous activity can be a powerful shield against weight regain.
By prioritizing consistency, you open the door to from , such as enhanced heart health, greater endurance, and the understanding that . Events like the Family Run Ultra Viking on July 4, 2026, and the STYREKX Fitness Race on March 28-29, 2026, are fantastic opportunities to commit to . Remember, as the saying goes, "Consistency is the secret ingredient" to achieving those lasting fitness results.

Conclusion
Understanding the powerful connection between cardiovascular exercise and fat burning reveals the incredible mechanisms at work in our bodies. Cardio isn’t just about burning calories; it’s a vital part of enhancing our overall metabolic health. This makes it essential for anyone looking to shed fat and improve their fitness. By mixing up workout intensities and trying different types of exercises, you can truly optimize your journey toward long-term health and fitness goals.
As we explore this topic, some key insights come to light:
- Lower-intensity cardio primarily taps into fat as fuel.
- Higher-intensity workouts ramp up total calorie burn, leading to greater fat loss over time.
- When you combine cardio with resistance training, you create a powerful synergy that boosts muscle mass and metabolic rate, accelerating fat reduction even further.
- Staying consistent with your cardiovascular workouts is crucial; it not only helps with weight management but also nurtures healthier lifestyle habits that lead to lasting results.
Ultimately, embracing a well-rounded fitness approach that includes varied cardio intensities, strength training, and a commitment to consistency will set you on the path to improved body composition and overall well-being. By taking proactive steps to integrate these elements into your daily routine, you can unlock transformative health benefits. Remember, understanding how cardio effectively burns fat is key to taking control of your health and fitness journey.
Frequently Asked Questions
How does the body burn fat during cardio exercises?
The body burns fat primarily during lower intensity cardiovascular activities, such as leisurely walking or gentle jogging, because fat oxidation is most effective at these levels, providing a steady energy supply.
What happens to fat burning as exercise intensity increases?
As exercise intensity increases, the body shifts to relying more on carbohydrates for energy since they can be broken down faster than fats, providing a quick burst of energy needed for high-intensity efforts.
Does the total calorie burn during high-intensity workouts affect fat loss?
Yes, while fat burning may decrease during high-intensity workouts, the total calories burned increases significantly, which can lead to greater fat loss over time.
How can cardio workouts improve fat oxidation?
Engaging in moderate to high-intensity aerobic exercise consistently can enhance the body's ability to oxidize fat, making it important to mix different intensities in your cardio workouts.
What fitness outcomes can be achieved through cardio workouts at CATALYST PERFORMANCE?
At CATALYST PERFORMANCE, cardio workouts can lead to improvements in body composition (more muscle, less visceral fat), cardiovascular fitness (better energy and endurance), balance and stability (reducing the risk of injury and falls), and strength (protecting against aging).
Why is it important to incorporate different intensities in cardio workouts?
Mixing up workout intensities is essential because it not only helps in burning fat but also boosts overall fitness levels.