Introduction
Choosing the right path to health and wellness often hinges on the support you receive along the way. Think about it: how often have you felt lost or overwhelmed in your fitness journey? Private trainers offer a unique advantage through personalized coaching that adapts to your individual needs, ensuring a more engaging and effective experience. But here’s the real question: how can tailored training not only enhance your physical results but also help you break through the psychological barriers that keep you from being consistent?
Exploring the transformative impact of private training reveals how it fosters long-term health success. It’s not just about lifting weights or running miles; it’s about creating a sustainable and enjoyable fitness experience that you look forward to. Imagine waking up excited to work out, knowing you have the support and guidance to help you every step of the way. That’s the power of private training - it’s about transforming not just your body, but your entire approach to health and wellness.
Understand the Importance of Personalized Training for Long-Term Health
Achieving lasting wellness success is essential with the help of a private trainer for tailored coaching. It adapts exercise plans to meet the unique needs, goals, and abilities of each individual. Unlike standard workout plans, customized training takes into account factors like activity level, medical history, and personal preferences. This ensures that participants engage in exercises that are both effective and enjoyable when guided by a private trainer. Imagine the motivation that comes from doing workouts you love! Plus, this personalized approach significantly reduces the risk of injury, as a private trainer can adjust workouts based on real-time feedback and progress.
Take CATALYST PERFORMANCE, for example. They use a proprietary Four Pillar Assessment System that evaluates individuals across key health dimensions. This allows a private trainer to craft customized programs that align with long-term health goals. It’s about building a stronger connection between clients and their wellness journey, leading to ongoing engagement and success.
Statistics reveal that:
- 54% of people are more consistent with their physical activity when they work out with others.
- 56% are more likely to stick to their wellness goals in social settings.
This underscores the power of community in personalized regimens. As we shift towards personalized exercise programs, the benefits are becoming increasingly clear: greater adherence to workout routines and improved overall health outcomes. So, why not take that step towards a healthier you? Embrace the journey and watch how tailored coaching can transform your life!

Explore Evidence-Based Approaches in Personal Training
In the world of private trainers, evidence-based approaches are not just important; they’re essential for maximizing client outcomes and ensuring that fitness programs are grounded in solid scientific research. Think about it: research shows that personalized training can significantly boost adherence and results compared to one-size-fits-all programs. For example, a comprehensive review published in the Journal of Sports Medicine found that individuals who trained with a private trainer made greater strides in strength and cardiovascular fitness than those who trained on their own. Why is that? It’s all about the private trainer’s ability to apply exercise science principles - like progressive overload and periodization - tailored to each person’s unique needs.
At CATALYST PERFORMANCE, we’re dedicated to enhancing long-term health and performance through our Four Pillar Assessment System, which focuses on Body Composition, Cardiorespiratory Fitness, Stability, and Strength. This evidence-based framework doesn’t just look at how individuals appear today; it’s about how empowered they will feel in the future. We’re moving away from the fading culture of extreme diets and short-term transformations, and instead, we’re fostering a mindset of sustainable health.
Our instructors are committed to utilizing the latest research to guide their programming, ensuring that participants benefit from the most effective methodologies available. This dedication to evidence-based practice not only enhances physical results but also builds trust and rapport between clients and their private trainer, creating a supportive environment that’s crucial for long-term health success.
Looking ahead to 2026, successful private trainers are adapting to the changing landscape of personal training by offering in-person sessions twice a week, complemented by app-guided workouts on three additional days. This evolution aligns perfectly with our commitment to comprehensive well-being, empowering individuals to take control of their fitness journeys and achieve lasting change.

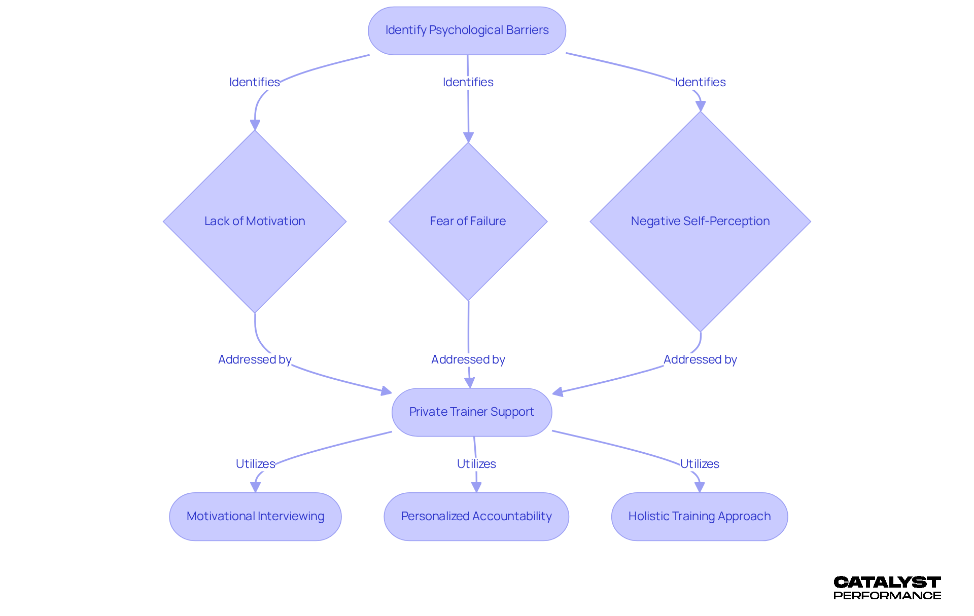
Address Psychological Barriers to Consistency with Expert Guidance
Psychological barriers can often stand in the way of maintaining a consistent fitness routine, leading to frustration and the abandonment of health goals. Many individuals face common obstacles like a lack of motivation, fear of failure, and negative self-perception. But here’s the good news: you can rely on private trainers to help you navigate these challenges. They provide personalized support and accountability that can make all the difference.
Imagine having someone by your side who uses motivational interviewing techniques to help you articulate your goals and uncover your intrinsic motivators. As Lish Metekingi, a franchisee owner, puts it, "Every fitness franchise brand wants its franchisees to be passionate, motivated, and committed to providing the best training services to their members." At CATALYST PERFORMANCE, our trainers are specifically trained to recognize and tackle these psychological barriers. They ensure that you not only stay dedicated to your fitness journey but also develop a positive relationship with exercise.
Each session is a blend of strength, conditioning, and mobility, all supported by our four-pillar assessment designed to maximize results while minimizing injury risk. This holistic approach doesn’t just enhance your physical outcomes; it also boosts your mental well-being, making having a private trainer a comprehensive solution for long-term health success. Plus, our nutrition guidance is tailored to optimize your energy, recovery, and overall healthspan, further empowering you to overcome psychological hurdles.
Statistics show that clients who work with personal trainers are significantly more likely to achieve their health objectives. This underscores the effectiveness of this supportive relationship. So, take that step forward-embrace the journey, and let us help you transform your health and fitness goals into reality.

Recognize the Long-Term Benefits of Investing in Personal Training
Investing in personal coaching is more than just a financial commitment; it’s a powerful declaration of your dedication to long-term wellness and well-being. Think about it: studies show that those who engage in regular personal exercise not only enhance their physical fitness but also experience significant improvements in mental health. For example, research reveals that exercise can be as effective as psychotherapy or antidepressants in easing symptoms of depression, with consistent physical activity linked to a remarkable 25% reduction in depression risk. Additionally, personal coaching is associated with lower rates of chronic illnesses like obesity, diabetes, and cardiovascular diseases, as highlighted by findings from the American Journal of Preventive Medicine.
The personalized guidance and skills gained through personal training empower individuals to make healthier lifestyle choices that extend beyond their gym sessions, fostering a sustainable approach to well-being. This is especially important as the wellness market continues to expand, with Americans projected to invest around $60 billion in fitness by 2026. This shift reflects a growing recognition that spending on health and wellness is not just a luxury, but a necessity.
At CATALYST PERFORMANCE, we focus on enhancing your healthspan through tailored coaching and our Four Pillar Assessment System. This equips you with the tools and insights needed to sustain your progress over the long haul. Investing in a private trainer not only leads to better physical health but also enhances your quality of life, making it a wise choice for anyone committed to their health journey.

Conclusion
Choosing a private trainer is a pivotal step toward achieving lasting health success. Tailored coaching from personal trainers not only aligns with your unique goals and abilities but also deepens your commitment to wellness. This personalized approach makes your fitness journey more effective and enjoyable, significantly lowering the risk of injury while boosting your motivation.
Throughout this article, we’ve highlighted the importance of customized training. Private trainers employ evidence-based methods to maximize your outcomes. Take, for instance, the Four Pillar Assessment System at CATALYST PERFORMANCE, which provides a comprehensive evaluation of your needs. Additionally, the psychological support offered helps you tackle barriers to consistency, making the benefits of investing in personal training crystal clear. Statistics show that those who work with private trainers are more likely to stick to their fitness goals and enjoy improved mental health.
Ultimately, investing in personal training is a powerful move towards sustainable health and well-being. By prioritizing personalized coaching, you not only enhance your physical fitness but also nurture a healthier mindset and lifestyle. Embrace the journey of tailored fitness and see how a private trainer can transform not just your workouts, but your entire approach to health.
Frequently Asked Questions
Why is personalized training important for long-term health?
Personalized training is important because it tailors exercise plans to meet the unique needs, goals, and abilities of each individual, ensuring that workouts are effective and enjoyable, which enhances motivation and reduces the risk of injury.
How does a private trainer customize exercise plans?
A private trainer customizes exercise plans by considering factors such as the individual's activity level, medical history, and personal preferences, allowing for real-time adjustments based on feedback and progress.
What is the Four Pillar Assessment System used by CATALYST PERFORMANCE?
The Four Pillar Assessment System is a proprietary evaluation method that assesses individuals across key health dimensions, enabling private trainers to create customized programs aligned with long-term health goals.
What impact does working out with others have on physical activity consistency?
Statistics show that 54% of people are more consistent with their physical activity when they work out with others, highlighting the motivational benefits of community in personalized training regimens.
How does social support influence wellness goals?
Social support significantly influences wellness goals, with 56% of individuals being more likely to stick to their wellness goals in social settings, emphasizing the importance of community in achieving health outcomes.
What are the overall benefits of personalized exercise programs?
The overall benefits of personalized exercise programs include greater adherence to workout routines, improved overall health outcomes, and a stronger connection between clients and their wellness journey.