Introduction
Excessive sugar consumption has emerged as a silent epidemic, quietly infiltrating our diets and wreaking havoc on our health. Did you know that the average person consumes nearly 67 grams of added sugars every single day? The physiological repercussions are alarming, leading to issues like insulin resistance and chronic inflammation. As the stakes rise, it’s crucial to understand the side effects of too much sugar and how to effectively manage them.
But here’s the good news: you have the power to reclaim your health! By adopting simple yet effective strategies, you can combat the pervasive influence of sugar in your life. Imagine transforming your relationship with food, feeling energized, and taking control of your well-being. It’s not just about cutting sugar; it’s about embracing a healthier lifestyle that empowers you to thrive.
So, what steps can you take today? Start by being mindful of your sugar intake and exploring healthier alternatives. Remember, every small change counts. You’re not alone on this journey; countless individuals have successfully navigated their way to better health. Let their stories inspire you! Together, we can tackle this challenge and create a brighter, healthier future.
Explore Sugar's Physiological Effects on the Body
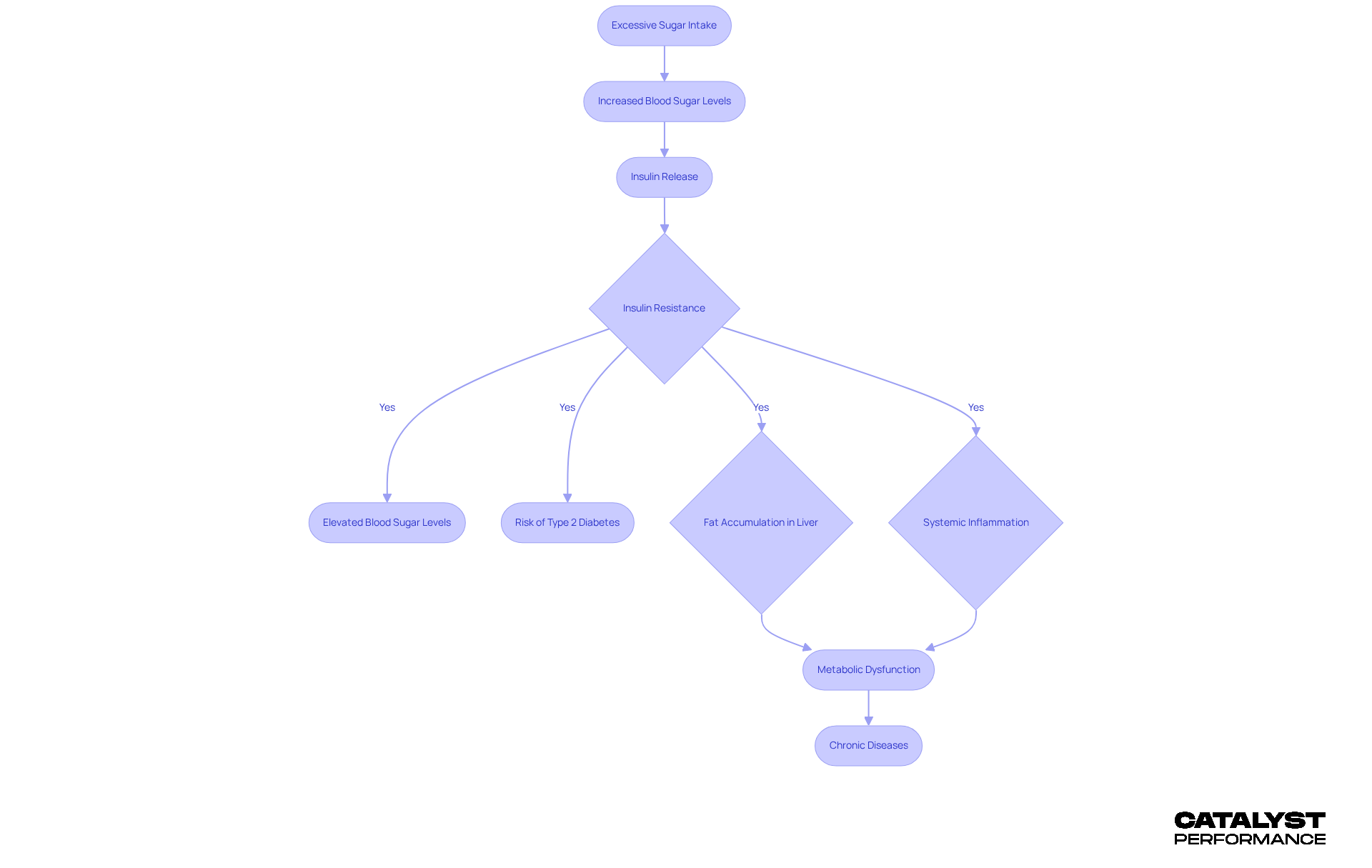
Excessive intake of sweeteners, especially in their added forms, poses a significant challenge to our bodies. When we consume carbohydrates, they break down into glucose, causing our blood sugar levels to rise. This spike triggers the pancreas to release insulin, a crucial hormone that helps our cells absorb glucose. But here’s the catch: when we consistently consume high amounts of carbohydrates, our cells can become resistant to insulin. This resistance leads to elevated blood sugar levels, increasing the risk of developing type 2 diabetes.
Statistics reveal that the average person consumes about 67 grams of added sweeteners each day, with sweetened beverages being a major contributor. This overconsumption is a key factor driving insulin resistance, as our cells gradually become desensitized to insulin's effects. Moreover, a high carbohydrate intake is linked to fat accumulation in the liver, which can lead to metabolic dysfunction-associated steatotic liver disease (MASLD). This condition is rapidly becoming a leading cause of liver transplants in the U.S., affecting nearly 40% of people worldwide.
But it doesn’t stop there. Excessive sweetener consumption also fuels systemic inflammation, which is connected to chronic diseases like heart disease and obesity, highlighting the side effects of too much sugar. It can lead to high blood pressure and elevated LDL cholesterol levels, both of which contribute to cardiovascular complications. Dr. Miriam Vos highlights that a diet rich in sugary drinks can disrupt the mouth's microbiome, increasing the risk of dental problems. Understanding these physiological effects highlights the importance of regulating sweetener intake due to the side effects of too much sugar. By doing so, we can protect our long-term health and prevent serious health issues from developing.

Identify the Key Side Effects of Excessive Sugar Intake
Excessive sugar intake can lead to various health challenges, which include the side effects of too much sugar that many of us face today.
- Weight Gain is often the first sign. When we indulge in sweetened beverages and sugary snacks, we’re not just enjoying a treat; we’re increasing our caloric intake, which can lead to unwanted weight gain. It’s a cycle that can feel overwhelming, but recognizing it is the first step toward change.
- Then there’s the Increased Risk of Diabetes. Over time, that excess glucose can lead to insulin resistance, a precursor to type 2 diabetes. This isn’t just a statistic; it’s a reality for many, but it’s also a wake-up call. We have the power to make different choices.
- Heart Disease is another serious concern. High carbohydrate diets can elevate triglycerides, blood pressure, and inflammation-key risk factors for heart disease. But understanding this connection empowers us to take action and prioritize our heart health.
- Let’s not forget about Dental Problems. Sugar is a major contributor to tooth decay and cavities, feeding harmful bacteria in our mouths. By reducing sugar, we can protect our smiles and boost our confidence.
- Mood Swings can also be a result of sugar. Those rapid spikes and drops in blood glucose levels can lead to irritability and emotional fluctuations. Imagine feeling more stable and in control-this is within reach!
- Fatty Liver Disease is another consequence of excessive fructose consumption, leading to fat accumulation in the liver. This is a serious condition, but it’s one we can prevent by being mindful of our sugar intake.
- Lastly, Skin Aging can be accelerated by elevated glucose levels, which harm collagen and elastin. We all want to feel youthful and vibrant, and reducing sugar can help us achieve that.
Identifying the side effects of too much sugar is crucial for understanding the importance of regulating sweetener consumption. It’s not just about cutting back; it’s about embracing a healthier, more empowered lifestyle. Let’s take control of our health journey together!

Implement Strategies to Reduce Sugar Consumption
Reducing sugar consumption can feel like a daunting challenge, but with the right strategies, you can take control of your health journey. Here are some empowering steps to guide you:
- Read Labels: Start by checking food labels for added sweeteners. Look out for terms like sucrose, glucose, fructose, and corn syrup. The Dietary Guidelines recommend that no meal should contain more than 10 grams of added sweeteners. By reading labels, you’re making informed choices that can lead to healthier eating habits.
- Choose Whole Foods: Embrace whole, unprocessed foods like fruits, vegetables, whole grains, and lean proteins. These options are naturally low in sweetness and can help you significantly cut down on added sugars. Research shows that people who fill their plates with whole foods tend to report lower sweetener intake. Imagine the transformation in your health when you prioritize these nourishing choices!
- Limit Sugary Beverages: Consider swapping out sugary drinks for refreshing alternatives like water, herbal teas, or sparkling water with a splash of lemon. This simple change can dramatically lower your daily sweetener intake, making a big difference in how you feel.
- Gradual Reduction: Take it slow! Gradually decrease the amount of sweetener you add to your coffee, tea, or cereals. This gentle approach allows your taste buds to adjust, making it easier to transition to lower sugar levels without feeling deprived.
- Nutritious Bites: When it comes to snacks, choose options that are low in sweetness, such as nuts, yogurt, or fresh fruit. This shift not only helps reduce your sweetener consumption but also boosts your overall nutrition. You’ll feel more energized and satisfied!
- Cook at Home: Preparing meals at home gives you control over the ingredients, helping you avoid hidden sweeteners often found in restaurant dishes. Plus, home-cooked meals can be tailored to meet your dietary needs while keeping added sugars in check.
- Experiment with Natural Sweeteners: Try using natural sweeteners like stevia or monk fruit in your recipes. These alternatives can satisfy your sweet cravings without the negative effects of traditional sweeteners.
By applying these strategies, you can significantly reduce your sugar intake and enhance your overall well-being. As dietitian Allison Rantanen wisely states, "Reading food labels is crucial for making healthier choices and understanding what you're consuming." Remember, you’re not alone in this journey; in fact, 75% of Americans are actively trying to cut back on sweeteners because of the side effects of too much sugar, reflecting a growing awareness of the health impacts of excessive sugar consumption. Together, we can make healthier choices and transform our lives!

Maintain a Balanced Lifestyle to Combat Sugar's Effects
Are you feeling overwhelmed by the side effects of too much sugar in your life? You’re not alone. Many of us struggle with the cravings and the side effects of too much sugar that result from excessive sugar intake. But here’s the good news: you have the power to take control and transform your health!
- Regular Exercise is a fantastic starting point. Aim for at least 150 minutes of physical activity each week. Not only does exercise boost your mood, but it also enhances insulin sensitivity, helping to mitigate the impact of glucose on your body. Imagine feeling more energetic and vibrant as you move through your day!
- Next up is Adequate Sleep. Strive for 7-9 hours of quality sleep each night. When you skimp on sleep, it can throw your hormones out of whack, leading to increased appetite and cravings for those sugary treats. Picture waking up refreshed and ready to tackle your day!
- Don’t forget about Stress Management. Stress can be a sneaky culprit, triggering those intense cravings for sweets. Incorporate techniques like meditation, yoga, or deep breathing exercises into your routine. You’ll find that managing stress not only helps curb cravings but also enhances your overall well-being.
- Hydration is another key player in this journey. Drinking plenty of water throughout the day keeps you hydrated and supports your body in processing carbohydrates more effectively. Think of it as giving your body the fuel it needs to thrive!
- Let’s talk about Mindful Eating. This practice encourages you to pay attention to what you eat and truly savor each bite. By tuning into your hunger cues, you can reduce the likelihood of overeating and develop a healthier relationship with food. Imagine enjoying your meals more fully and feeling satisfied!
- Lastly, build a Support System around you. Surround yourself with friends and family who uplift you and encourage healthy habits. Having that support can make all the difference in staying accountable and motivated on your journey.
By integrating these lifestyle practices, you’re not just managing sugar intake; you’re creating a sustainable approach to enhancing your overall health. Embrace this journey, and remember: you have the strength to achieve your health and fitness goals!

Conclusion
Excessive sugar consumption presents a real challenge to our health, impacting various bodily functions and leading to serious conditions like insulin resistance, obesity, and heart disease. It’s essential to grasp the implications of high sugar intake so you can make informed dietary choices that support your long-term well-being. By understanding how sugar affects your body, you can take meaningful steps to reduce these risks and boost your overall health.
The article highlights several significant side effects of consuming too much sugar, such as:
- Weight gain
- Increased risk of diabetes
- Heart disease
- Dental problems
- Mood swings
- Fatty liver disease
- Accelerated skin aging
Each of these consequences underscores the importance of managing your sweetener intake and embracing healthier eating habits. Simple strategies like reading labels, opting for whole foods, cutting back on sugary drinks, and maintaining a balanced lifestyle can lead to remarkable improvements in your health.
Ultimately, the journey to reducing sugar intake isn’t just about cutting back; it’s about embracing a healthier lifestyle that empowers you to take charge of your health. By prioritizing nutritious choices, engaging in regular exercise, and managing stress, you can effectively counteract the negative effects of sugar. Adopting these practices fosters a sustainable approach to health, paving the way for a brighter, healthier future free from the burdens of excessive sugar consumption.
Frequently Asked Questions
What happens to the body when we consume excessive amounts of sugar?
Excessive intake of sugar leads to a rise in blood sugar levels, prompting the pancreas to release insulin. Over time, high carbohydrate consumption can cause cells to become resistant to insulin, increasing the risk of developing type 2 diabetes.
How much added sugar does the average person consume daily?
The average person consumes about 67 grams of added sweeteners each day, with sweetened beverages being a major contributor to this overconsumption.
What are the risks associated with high carbohydrate intake?
High carbohydrate intake is linked to insulin resistance, fat accumulation in the liver, and metabolic dysfunction-associated steatotic liver disease (MASLD), which is becoming a leading cause of liver transplants in the U.S. and affects nearly 40% of people worldwide.
How does excessive sugar consumption affect inflammation in the body?
Excessive sweetener consumption fuels systemic inflammation, which is connected to chronic diseases such as heart disease and obesity.
What cardiovascular issues can arise from high sugar intake?
High sugar intake can lead to high blood pressure and elevated LDL cholesterol levels, both of which contribute to cardiovascular complications.
What impact does a diet high in sugary drinks have on dental health?
A diet rich in sugary drinks can disrupt the mouth's microbiome, increasing the risk of dental problems.
Why is it important to regulate sweetener intake?
Regulating sweetener intake is crucial to protect long-term health and prevent serious health issues, including type 2 diabetes, liver disease, and chronic inflammation-related diseases.
List of Sources
- Explore Sugar's Physiological Effects on the Body
- This Is Your Body on Sugar (Published 2024) (https://nytimes.com/interactive/2024/10/30/well/eat/sugar-health-effects-risks.html)
- Study Suggests Cutting Sugar Before Age 2 Could Lower Heart Disease Risk (https://usnews.com/news/health-news/articles/2026-02-24/study-suggests-cutting-sugar-before-age-2-could-lower-heart-disease-risk)
- The sweet danger of sugar - Harvard Health (https://health.harvard.edu/heart-health/the-sweet-danger-of-sugar)
- How Sugar Contributes to Insulin Resistance and Diabetes (https://gileadhealingcenter.com/post/how-sugar-contributes-to-insulin-resistance-and-diabetes)
- New Year Nutrition: The Impact of Sugar on Your Health (https://news.blueshieldca.com/2025/01/23/new-year-nutrition-the-impact-of-sugar-on-your-health)
- Identify the Key Side Effects of Excessive Sugar Intake
- Study Suggests Cutting Sugar Before Age 2 Could Lower Heart Disease Risk (https://usnews.com/news/health-news/articles/2026-02-24/study-suggests-cutting-sugar-before-age-2-could-lower-heart-disease-risk)
- The sweet danger of sugar - Harvard Health (https://health.harvard.edu/heart-health/the-sweet-danger-of-sugar)
- In Good Shape: Health issues because of sugar (https://dw.com/en/in-good-shape-health-issues-because-of-sugar/video-68212456)
- Eating too much sugar: Effects and symptoms (https://medicalnewstoday.com/articles/eating-too-much-sugar)
- A High-Sugar Diet Consumption, Metabolism and Health Impacts with a Focus on the Development of Substance Use Disorder: A Narrative Review - PMC (https://pmc.ncbi.nlm.nih.gov/articles/PMC9323357)
- Implement Strategies to Reduce Sugar Consumption
- 75% of Americans say they're trying to cut down on sugar in 2026 (https://cbsnews.com/minnesota/video/75-of-americans-say-theyre-trying-to-cut-down-on-sugar-in-2026)
- US sugar industry weighs impact from new dietary guidelines regulation (https://reuters.com/business/healthcare-pharmaceuticals/us-sugar-industry-weighs-impact-new-dietary-guidelines-regulation-2026-02-20)
- Trump admin puts spotlight on sugar in 2026 food policy agenda (https://fooddive.com/news/fda-maha-sugar-food-policy-agenda/810491)
- Upcoming US Dietary Guidelines Might Reduce Added Sugar, Increase Protein - KFF Health News (https://kffhealthnews.org/morning-breakout/upcoming-us-dietary-guidelines-might-reduce-added-sugar-increase-protein)
- DGA sweetener warning sparks industry pushback (https://foodnavigator-usa.com/Article/2026/02/17/industry-reacts-to-dietary-guidelines-sweetener-warning)